WARNING:
JavaScript is turned OFF. None of the links on this concept map will
work until it is reactivated.
If you need help turning JavaScript On, click here.
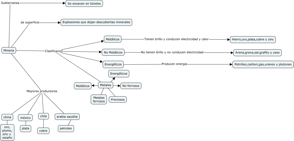
Este Cmap, tiene información relacionada con: minería, chile ???? cobre, Mineria Mayores productores chile, Mineria Clasificacion Energéticos, arabia saudita ???? petroleo, Mineria Subterranea Se excavan en túneles, Mineria Mayores productores méxico, Metales ???? Preciosos, Metales ???? No ferrosos, Metales ???? Energéticos, Mineria Clasificacion No Metálicos, Metales ???? Metales ferrosos, No Metálicos No tienen brillo y no conducen electricidad Arena,grava,sal,grafito y yeso, Metales ???? Metálicos, Mineria Clasificacion Metales, Metálicos Tienen brillo y conducen electricidad y calor Hierro,oro,plata,cobre y zinc, Mineria Clasificacion Metálicos, Mineria Mayores productores china, china oro oro, plomo, zinc y estaño, Mineria Mayores productores arabia saudita, Energéticos Producen energia Petróleo,carbon,gas,uraneo y plutoneo