WARNING:
JavaScript is turned OFF. None of the links on this concept map will
work until it is reactivated.
If you need help turning JavaScript On, click here.
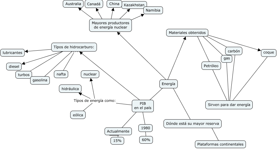
Este Cmap, tiene información relacionada con: Energía, PIB en el país Típos de energía como: hidráulica, Energía ???? PIB en el país, carbón ???? Sirven para dar energía, Actualmente 15% 15%, Energía ???? Materiales obtenidos, Típos de hidrocarburo: ???? gasolina, Típos de hidrocarburo: ???? diesel, Mayores productores de energía nuclear ???? Canadá, Materiales obtenidos ???? carbón, PIB en el país ???? 1980, Mayores productores de energía nuclear ???? China, 1980 ???? 60%, PIB en el país ???? Actualmente, gas ???? Sirven para dar energía, Típos de hidrocarburo: ???? nafta, PIB en el país ???? Típos de hidrocarburo:, Materiales obtenidos ???? Petróleo, Mayores productores de energía nuclear ???? Namibia, Dónde está su mayor reserva ???? Plataformas continentales, Petróleo ???? Sirven para dar energía