WARNING:
JavaScript is turned OFF. None of the links on this concept map will
work until it is reactivated.
If you need help turning JavaScript On, click here.
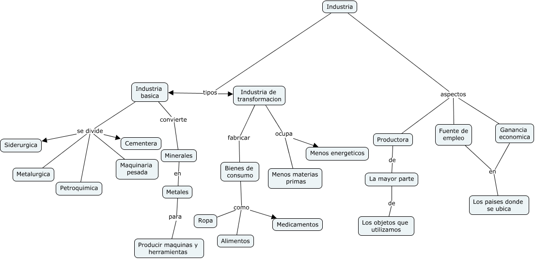
Este Cmap, tiene información relacionada con: Industia, Ganancia economica en Los paises donde se ubica, La mayor parte de Los objetos que utilizamos, Industria aspectos Productora, Industria basica se divide Metalurgica, Industria de transformacion ocupa Menos energeticos, Industria de transformacion fabricar Bienes de consumo, Industria basica se divide Maquinaria pesada, Bienes de consumo como Medicamentos, Industria basica se divide Petroquimica, Industria basica se divide Siderurgica, Industria de transformacion ocupa Menos materias primas, Industria aspectos Ganancia economica, Bienes de consumo como Ropa, Industria basica convierte Minerales, Industria tipos Industria basica, Industria tipos Industria de transformacion, Metales para Producir maquinas y herramientas, Fuente de empleo en Los paises donde se ubica, Minerales en Metales, Productora de La mayor parte