WARNING:
JavaScript is turned OFF. None of the links on this concept map will
work until it is reactivated.
If you need help turning JavaScript On, click here.
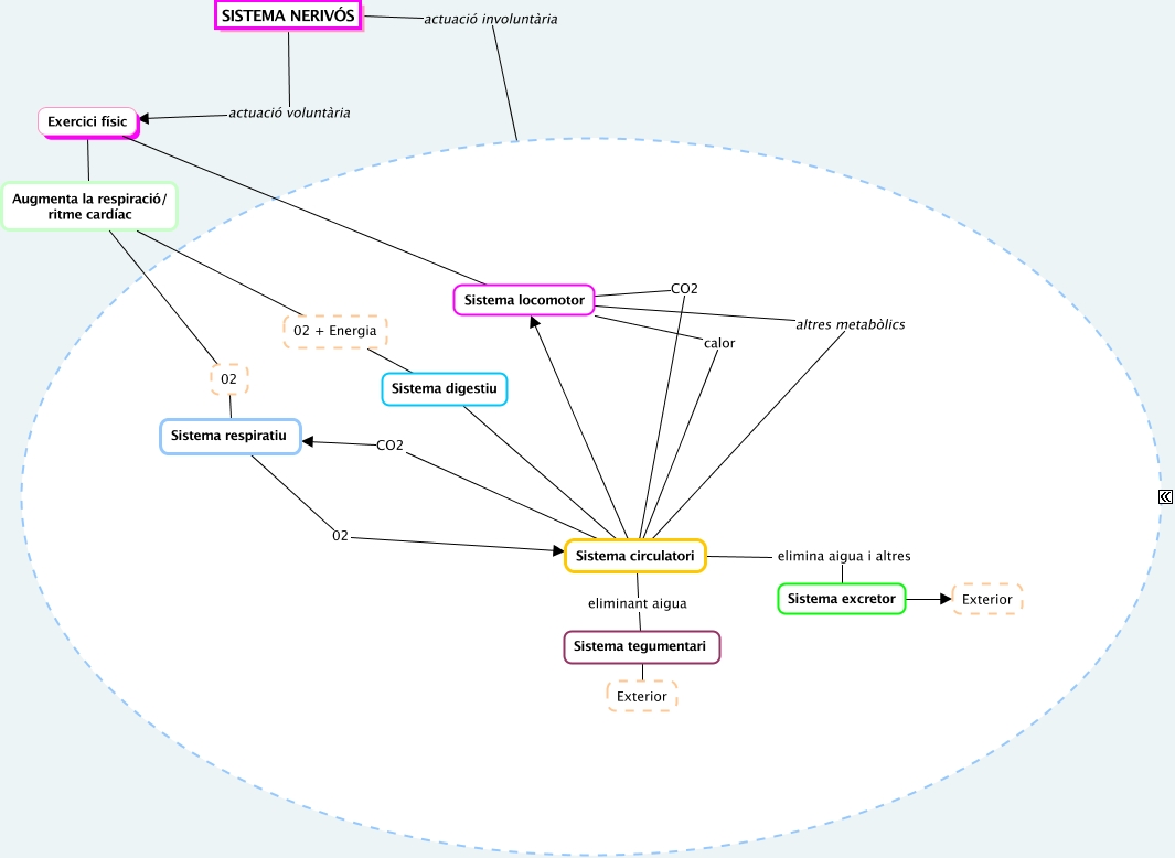
Este Cmap, tiene información relacionada con: bio mapa, Sistema circulatori eliminant aigua Sistema tegumentari, Exercici físic Augmenta la respiració/ ritme cardíac, Exercici físic Sistema locomotor, Sistema circulatori CO2 Sistema respiratiu, Augmenta la respiració/ ritme cardíac 02 + Energia, 02 Sistema respiratiu, Sistema circulatori Sistema locomotor, SISTEMA NERIVÓS actuació voluntària Exercici físic, Augmenta la respiració/ ritme cardíac 02, Sistema tegumentari Exterior, 02 + Energia Sistema digestiu, Sistema respiratiu 02 Sistema circulatori, Sistema locomotor altres metabòlics Sistema circulatori, SISTEMA NERIVÓS actuació involuntària involucra a, Sistema excretor Exterior, Sistema locomotor calor Sistema circulatori, Sistema digestiu Sistema circulatori, Sistema circulatori elimina aigua i altres Sistema excretor, Sistema locomotor CO2 Sistema circulatori