WARNING:
JavaScript is turned OFF. None of the links on this concept map will
work until it is reactivated.
If you need help turning JavaScript On, click here.
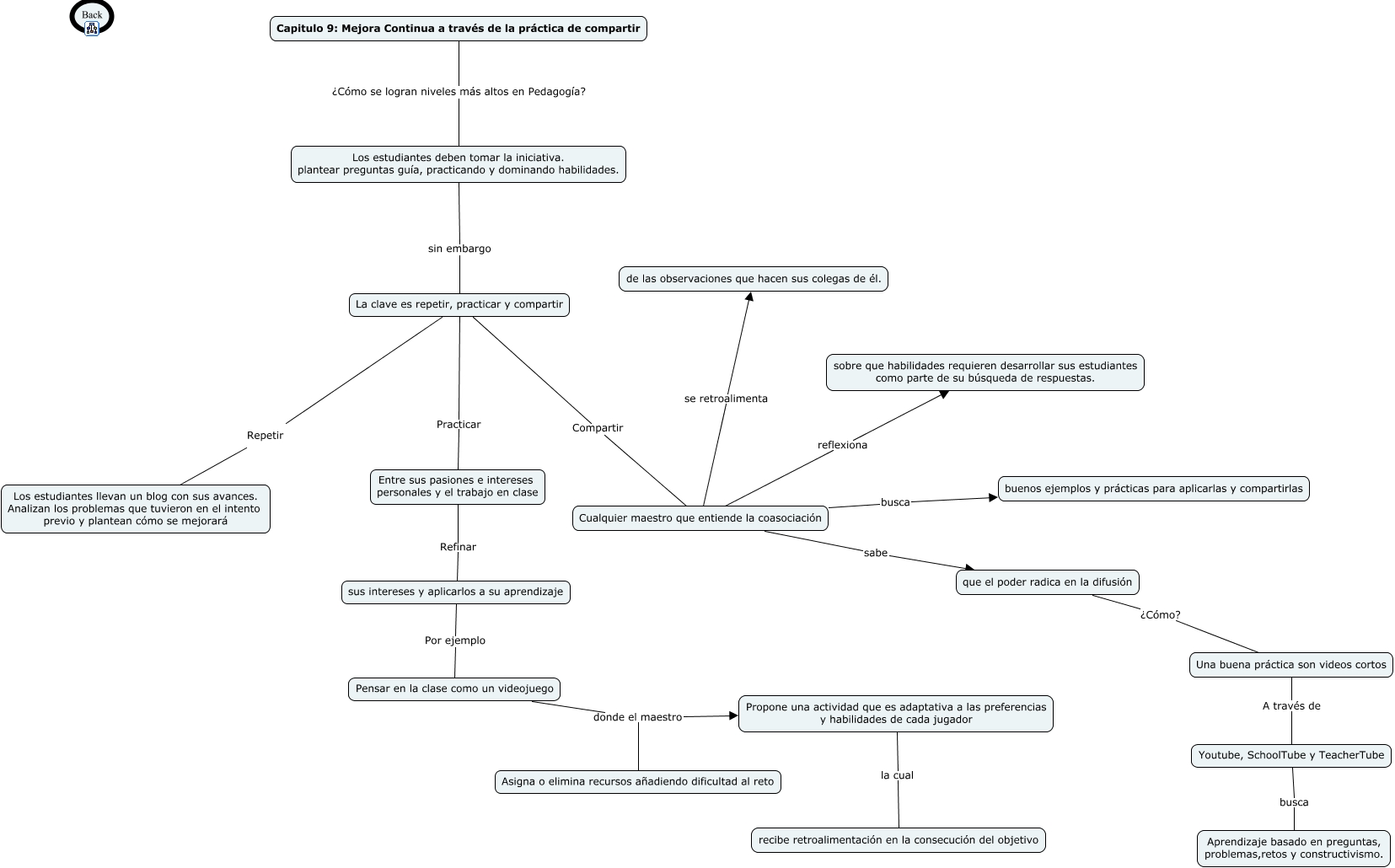
Este Cmap, tiene información relacionada con: Capítulo 9, Entre sus pasiones e intereses personales y el trabajo en clase Refinar sus intereses y aplicarlos a su aprendizaje, Pensar en la clase como un videojuego donde el maestro Propone una actividad que es adaptativa a las preferencias y habilidades de cada jugador, Capitulo 9: Mejora Continua a través de la práctica de compartir ¿Cómo se logran niveles más altos en Pedagogía? Los estudiantes deben tomar la iniciativa. plantear preguntas guía, practicando y dominando habilidades., Propone una actividad que es adaptativa a las preferencias y habilidades de cada jugador la cual recibe retroalimentación en la consecución del objetivo, Cualquier maestro que entiende la coasociación reflexiona sobre que habilidades requieren desarrollar sus estudiantes como parte de su búsqueda de respuestas., Youtube, SchoolTube y TeacherTube busca Aprendizaje basado en preguntas, problemas,retos y constructivismo., sus intereses y aplicarlos a su aprendizaje Por ejemplo Pensar en la clase como un videojuego, Cualquier maestro que entiende la coasociación sabe que el poder radica en la difusión, La clave es repetir, practicar y compartir Compartir Cualquier maestro que entiende la coasociación, La clave es repetir, practicar y compartir Repetir Los estudiantes llevan un blog con sus avances. Analizan los problemas que tuvieron en el intento previo y plantean cómo se mejorará, Pensar en la clase como un videojuego donde el maestro Asigna o elimina recursos añadiendo dificultad al reto, Cualquier maestro que entiende la coasociación busca buenos ejemplos y prácticas para aplicarlas y compartirlas, Cualquier maestro que entiende la coasociación se retroalimenta de las observaciones que hacen sus colegas de él., La clave es repetir, practicar y compartir Practicar Entre sus pasiones e intereses personales y el trabajo en clase, que el poder radica en la difusión ¿Cómo? Una buena práctica son videos cortos, Una buena práctica son videos cortos A través de Youtube, SchoolTube y TeacherTube, Los estudiantes deben tomar la iniciativa. plantear preguntas guía, practicando y dominando habilidades. sin embargo La clave es repetir, practicar y compartir