WARNING:
JavaScript is turned OFF. None of the links on this concept map will
work until it is reactivated.
If you need help turning JavaScript On, click here.
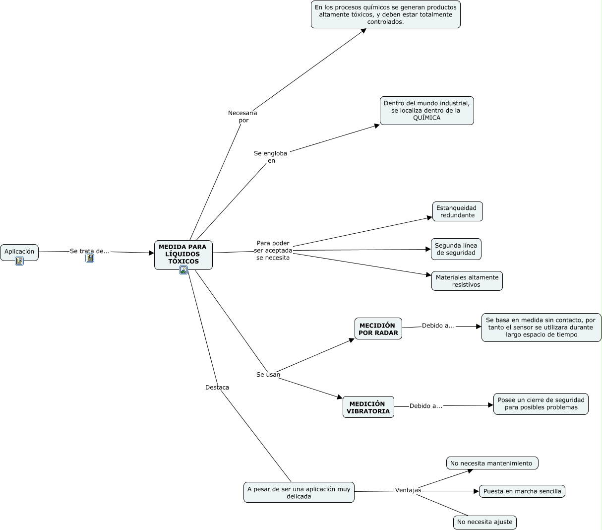
Este Cmap, tiene información relacionada con: Ap. Desarrollada, MEDIDA PARA LÍQUIDOS TÓXICOS Para poder ser aceptada se necesita Segunda línea de seguridad, A pesar de ser una aplicación muy delicada Ventajas No necesita ajuste, MEDIDA PARA LÍQUIDOS TÓXICOS Se usan MECIDIÓN POR RADAR, A pesar de ser una aplicación muy delicada Ventajas Puesta en marcha sencilla, MEDIDA PARA LÍQUIDOS TÓXICOS Para poder ser aceptada se necesita Materiales altamente resistivos, MEDIDA PARA LÍQUIDOS TÓXICOS Necesaria por En los procesos químicos se generan productos altamente tóxicos, y deben estar totalmente controlados., A pesar de ser una aplicación muy delicada Ventajas No necesita mantenimiento, MEDIDA PARA LÍQUIDOS TÓXICOS Se usan MEDICIÓN VIBRATORIA, MECIDIÓN POR RADAR Debido a... Se basa en medida sin contacto, por tanto el sensor se utilizara durante largo espacio de tiempo, MEDIDA PARA LÍQUIDOS TÓXICOS Se engloba en Dentro del mundo industrial, se localiza dentro de la QUÍMICA, MEDIDA PARA LÍQUIDOS TÓXICOS Para poder ser aceptada se necesita Estanqueidad redundante, MEDIDA PARA LÍQUIDOS TÓXICOS Destaca A pesar de ser una aplicación muy delicada, Aplicación Se trata de... MEDIDA PARA LÍQUIDOS TÓXICOS, MEDICIÓN VIBRATORIA Debido a... Posee un cierre de seguridad para posibles problemas