WARNING:
JavaScript is turned OFF. None of the links on this concept map will
work until it is reactivated.
If you need help turning JavaScript On, click here.
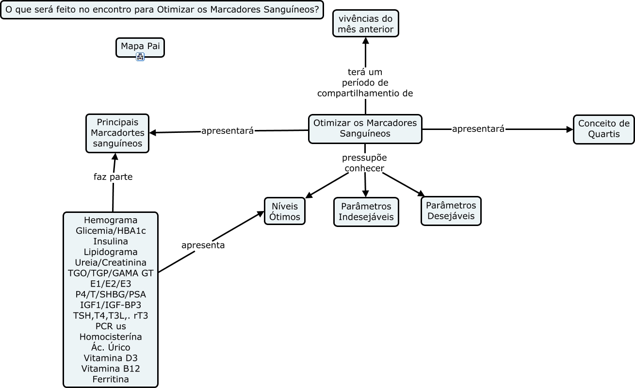
This Concept Map, created with IHMC CmapTools, has information related to: Otimizar os Marcadores Sanguíneos, Hemograma Glicemia/HBA1c Insulina Lipidograma Ureia/Creatinina TGO/TGP/GAMA GT E1/E2/E3 P4/T/SHBG/PSA IGF1/IGF-BP3 TSH,T4,T3L,. rT3 PCR us Homocisterína Ác. Úrico Vitamina D3 Vitamina B12 Ferritina faz parte Principais Marcadortes sanguíneos, Otimizar os Marcadores Sanguíneos apresentará Principais Marcadortes sanguíneos, Otimizar os Marcadores Sanguíneos pressupõe conhecer Parâmetros Desejáveis, Otimizar os Marcadores Sanguíneos apresentará Conceito de Quartis, Hemograma Glicemia/HBA1c Insulina Lipidograma Ureia/Creatinina TGO/TGP/GAMA GT E1/E2/E3 P4/T/SHBG/PSA IGF1/IGF-BP3 TSH,T4,T3L,. rT3 PCR us Homocisterína Ác. Úrico Vitamina D3 Vitamina B12 Ferritina apresenta Níveis Ótimos, Otimizar os Marcadores Sanguíneos pressupõe conhecer Parâmetros Indesejáveis, Otimizar os Marcadores Sanguíneos terá um período de compartilhamentio de vivências do mês anterior, Otimizar os Marcadores Sanguíneos pressupõe conhecer Níveis Ótimos