WARNING:
JavaScript is turned OFF. None of the links on this concept map will
work until it is reactivated.
If you need help turning JavaScript On, click here.
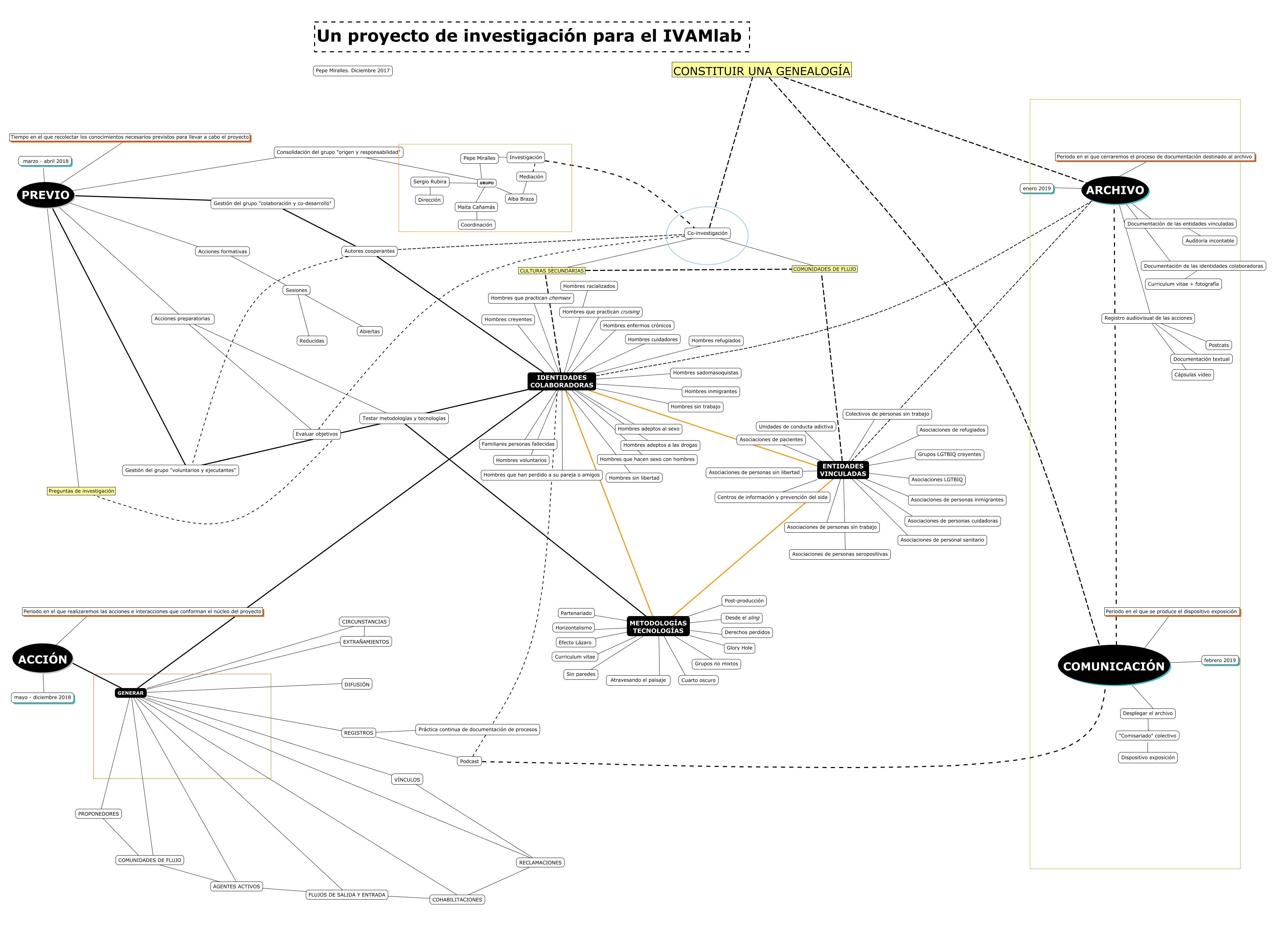
Este Cmap, tiene información relacionada con: Proyecto IVAMlab-Primero, ENTIDADES VINCULADAS ???? Unidades de conducta adictiva, Sesiones ???? Reducidas, GENERAR ???? VÍNCULOS, ENTIDADES VINCULADAS ???? COMUNIDADES DE FLUJO, METODOLOGÍAS TECNOLOGÍAS ???? Desde el sling, METODOLOGÍAS TECNOLOGÍAS ???? Post-producción, ENTIDADES VINCULADAS ???? Asociaciones de personas seropositivas, IDENTIDADES COLABORADORAS ???? Hombres enfermos crónicos, PREVIO recolectar Tiempo en el que recolectar los conocimientos necesarios previstos para llevar a cabo el proyecto, ENTIDADES VINCULADAS ???? Asociaciones de personal sanitario, CULTURAS SECUNDARIAS ???? Co-investigación, GRUPO ???? Alba Braza, IDENTIDADES COLABORADORAS ???? Hombres refugiados, GENERAR ???? PROPONEDORES, Autores cooperantes ???? Gestión del grupo "voluntarios y ejecutantes", CIRCUNSTANCIAS ???? EXTRAÑAMIENTOS, Autores cooperantes ???? Co-investigación, ACCIÓN ???? Periodo en el que realizaremos las acciones e interacciones que conforman el núcleo del proyecto, Registro audiovisual de las acciones ???? Postcats, "Comisariado" colectivo ???? Dispositivo exposición