WARNING:
JavaScript is turned OFF. None of the links on this concept map will
work until it is reactivated.
If you need help turning JavaScript On, click here.
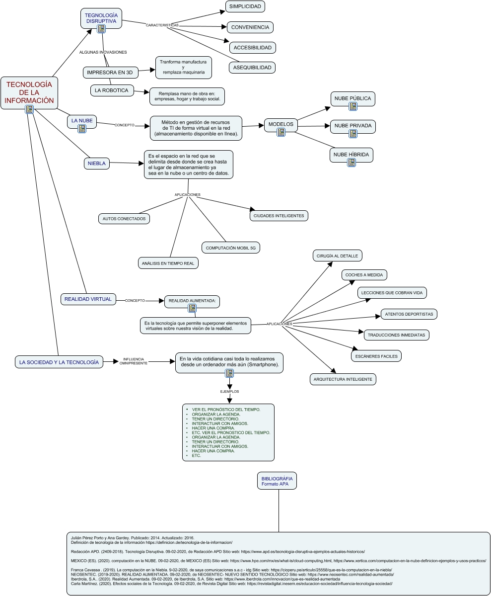
Este Cmap, tiene información relacionada con: Mapa Conceptual de Tecnología de la Información, TEGNOLOGÍA DISRUPTIVA CARACTERISTICAS SIMPLICIDAD, Es la tecnología que permite superponer elementos virtuales sobre nuestra visión de la realidad. APLICACIONES CIRUGÍA AL DETALLE, TEGNOLOGÍA DISRUPTIVA CARACTERISTICAS ASEQUIBILIDAD, TEGNOLOGÍA DISRUPTIVA CARACTERISTICAS CONVENIENCIA, LA SOCIEDAD Y LA TECNOLOGÍA INFLUENCIA OMNIPRESENTE En la vida cotidiana casi toda lo realizamos desde un ordenador más aún (Smartphone)., Es la tecnología que permite superponer elementos virtuales sobre nuestra visión de la realidad. APLICACIONES ARQUITECTURA INTELIGENTE, IMPRESORA EN 3D ???? Tranforma manufactura y remplaza maquinaria, NIEBLA ???? Es el espacio en la red que se delimita desde donde se crea hasta el lugar de almacenamiento ya sea en la nube o un centro de datos., MODELOS ???? NUBE PÚBLICA, Es la tecnología que permite superponer elementos virtuales sobre nuestra visión de la realidad. APLICACIONES ESCÁNERES FACILES, REALIDAD AUMENTADA: ???? Es la tecnología que permite superponer elementos virtuales sobre nuestra visión de la realidad., TECNOLOGÍA DE LA INFORMACIÓN ???? LA SOCIEDAD Y LA TECNOLOGÍA, TEGNOLOGÍA DISRUPTIVA CARACTERISTICAS ACCESIBILIDAD, Es la tecnología que permite superponer elementos virtuales sobre nuestra visión de la realidad. APLICACIONES LECCIONES QUE COBRAN VIDA, MODELOS ???? NUBE HÍBRIDA, TEGNOLOGÍA DISRUPTIVA ALGUNAS INOVASIONES LA ROBOTICA, TECNOLOGÍA DE LA INFORMACIÓN ???? LA NUBE, Es la tecnología que permite superponer elementos virtuales sobre nuestra visión de la realidad. APLICACIONES COCHES A MEDIDA, Método en gestión de recursos de TI de forma virtual en la red (almacenamiento disponible en lInea). ???? MODELOS, LA ROBOTICA ???? Remplasa mano de obra en: empresas, hogar y trabajo social.