WARNING:
JavaScript is turned OFF. None of the links on this concept map will
work until it is reactivated.
If you need help turning JavaScript On, click here.
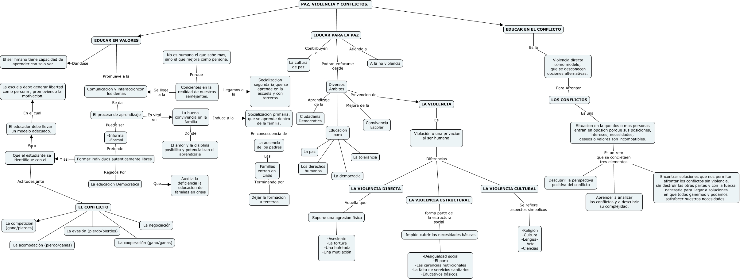
Este Cmap, tiene información relacionada con: MAPA CONCEPTUAL PA, VIOLENCIA Y CONFLICTO, Comunicacion y interaccioncon los demas Se da El proceso de aprendizaje, EL CONFLICTO ???? La competición (gano/pierdes), PAZ, VIOLENCIA Y CONFLICTOS. ???? EDUCAR PARA LA PAZ, Que el estudiante se identiifique con el Actitudes ante EL CONFLICTO, Educacion para ???? La democracia, La ausencia de los padres Las Familias entran en crisis, Situacion en la que dos o mas personas entran en oposion porque sus posiciones, intereses, necesidades, deseos o valores son incompatibles. Es un reto que se concretaen tres elementos Encontrar soluciones que nos permitan afrontar los conflictos sin violencia, sin destruir las otras partes y con la fuerza necesaria para llegar a soluciones en que todos ganemos y podamos satisfacer nuestras necesidades., Diversos Ambitos Prevencion de LA VIOLENCIA, Educacion para ???? La tolerancia, EDUCAR EN VALORES Promueve a la Comunicacion y interaccioncon los demas, Formar individuos autenticamente libres Y asi Que el estudiante se identiifique con el, Situacion en la que dos o mas personas entran en oposion porque sus posiciones, intereses, necesidades, deseos o valores son incompatibles. Es un reto que se concretaen tres elementos Aprender a analizar los conflictos y a descubrir su complejidad., La buena convivencia en la familia Induce a la Socializacion primaria, que se aprende dentro de la familia., Educacion para ???? Los derechos humanos, Concientes en la realidad de nuestros semejantes. Se llega a la Comunicacion y interaccioncon los demas, La buena convivencia en la familia Donde El amor y la disiplina posibilita y potencializan el aprendizaje, Formar individuos autenticamente libres Regidos Por La educacion Democratica, LOS CONFLICTOS Es una Situacion en la que dos o mas personas entran en oposion porque sus posiciones, intereses, necesidades, deseos o valores son incompatibles., LA VIOLENCIA ESTRUCTURAL forma parte de la estructura social Impide cubrir las necesidades básicas, Diversos Ambitos ???? Educacion para