WARNING:
JavaScript is turned OFF. None of the links on this concept map will
work until it is reactivated.
If you need help turning JavaScript On, click here.
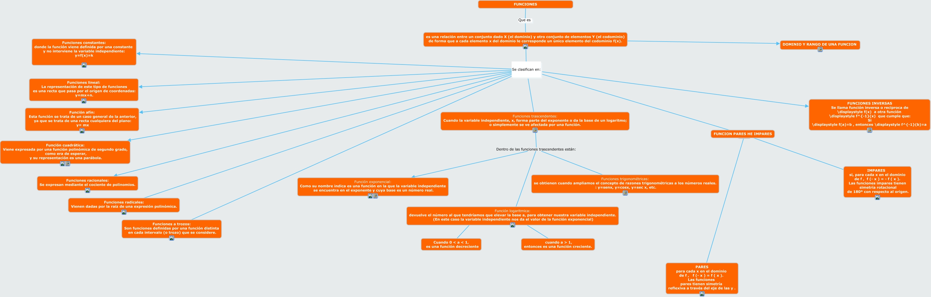
Este Cmap, tiene información relacionada con: Funciones (CALCULO) MAVESOY, es una relación entre un conjunto dado X (el dominio) y otro conjunto de elementos Y (el codominio) de forma que a cada elemento x del dominio le corresponde un único elemento del codominio f(x). Se clasifican en: Funciones lineal: La representación de este tipo de funciones es una recta que pasa por el origen de coordenadas: y=mx+n., Función logaritmica: devuelve el número al que tendríamos que elevar la base a, para obtener nuestra variable independiente. (En este caso la variable independiente nos da el valor de la función exponencial) ???? Cuando 0 < a < 1, es una función decreciente, es una relación entre un conjunto dado X (el dominio) y otro conjunto de elementos Y (el codominio) de forma que a cada elemento x del dominio le corresponde un único elemento del codominio f(x). Se clasifican en: FUNCION PARES HE IMPARES, Funciones trascendentes: Cuando la variable independiente, x, forma parte del exponente o da la base de un logaritmo; o simplemente se ve afectada por una función. Dentro de las funciones trascendentes están: Funciones trigonométricas: se obtienen cuando ampliamos el concepto de razones trigonométricas a los números reales. : y=senx, y=cosx, y=sec x, etc., ???? ???? IMPARES si, para cada x en el dominio de f , f (- x ) = - f ( x ). Las funciones impares tienen simetría rotacional de 180º con respecto al origen., FUNCION PARES HE IMPARES ???? PARES para cada x en el dominio de f , f (- x ) = f ( x ). Las funciones pares tienen simetría reflexiva a través del eje de las y ., Funciones trascendentes: Cuando la variable independiente, x, forma parte del exponente o da la base de un logaritmo; o simplemente se ve afectada por una función. Dentro de las funciones trascendentes están: Función logaritmica: devuelve el número al que tendríamos que elevar la base a, para obtener nuestra variable independiente. (En este caso la variable independiente nos da el valor de la función exponencial), es una relación entre un conjunto dado X (el dominio) y otro conjunto de elementos Y (el codominio) de forma que a cada elemento x del dominio le corresponde un único elemento del codominio f(x). Se clasifican en: Funciones constantes: donde la función viene definida por una constante y no interviene la variable independiente: y=f(x)=k, es una relación entre un conjunto dado X (el dominio) y otro conjunto de elementos Y (el codominio) de forma que a cada elemento x del dominio le corresponde un único elemento del codominio f(x). Se clasifican en: Función afín: Esta función se trata de un caso general de la anterior, ya que se trata de una recta cualquiera del plano: y= mx, Funciones trascendentes: Cuando la variable independiente, x, forma parte del exponente o da la base de un logaritmo; o simplemente se ve afectada por una función. Dentro de las funciones trascendentes están: Función exponencial: Como su nombre indica es una función en la que la variable independiente se encuentra en el exponente y cuya base es un número real., es una relación entre un conjunto dado X (el dominio) y otro conjunto de elementos Y (el codominio) de forma que a cada elemento x del dominio le corresponde un único elemento del codominio f(x). ???? DOMINIO Y RANGO DE UNA FUNCION, es una relación entre un conjunto dado X (el dominio) y otro conjunto de elementos Y (el codominio) de forma que a cada elemento x del dominio le corresponde un único elemento del codominio f(x). Se clasifican en: FUNCIONES INVERSAS Se llama función inversa o reciproca de \displaystyle f(x) a otra función \displaystyle f^{-1}(x) que cumple que: Si \displaystyle f(a)=b , entonces \displaystyle f^{-1}(b)=a, es una relación entre un conjunto dado X (el dominio) y otro conjunto de elementos Y (el codominio) de forma que a cada elemento x del dominio le corresponde un único elemento del codominio f(x). Se clasifican en: Función cuadrática: Viene expresada por una función polinómica de segundo grado, como era de esperar, y su representación es una parábola., Función logaritmica: devuelve el número al que tendríamos que elevar la base a, para obtener nuestra variable independiente. (En este caso la variable independiente nos da el valor de la función exponencial) ???? cuando a > 1, entonces es una función creciente., es una relación entre un conjunto dado X (el dominio) y otro conjunto de elementos Y (el codominio) de forma que a cada elemento x del dominio le corresponde un único elemento del codominio f(x). Se clasifican en: Funciones racionales: Se expresan mediante el cociente de polinomios., FUNCIONES Que es es una relación entre un conjunto dado X (el dominio) y otro conjunto de elementos Y (el codominio) de forma que a cada elemento x del dominio le corresponde un único elemento del codominio f(x)., es una relación entre un conjunto dado X (el dominio) y otro conjunto de elementos Y (el codominio) de forma que a cada elemento x del dominio le corresponde un único elemento del codominio f(x). Se clasifican en: Funciones radicales: Vienen dadas por la raíz de una expresión polinómica., es una relación entre un conjunto dado X (el dominio) y otro conjunto de elementos Y (el codominio) de forma que a cada elemento x del dominio le corresponde un único elemento del codominio f(x). Se clasifican en: Funciones a trozos: Son funciones definidas por una función distinta en cada intervalo (o trozo) que se considere., es una relación entre un conjunto dado X (el dominio) y otro conjunto de elementos Y (el codominio) de forma que a cada elemento x del dominio le corresponde un único elemento del codominio f(x). Se clasifican en: Funciones trascendentes: Cuando la variable independiente, x, forma parte del exponente o da la base de un logaritmo; o simplemente se ve afectada por una función.