WARNING:
JavaScript is turned OFF. None of the links on this concept map will
work until it is reactivated.
If you need help turning JavaScript On, click here.
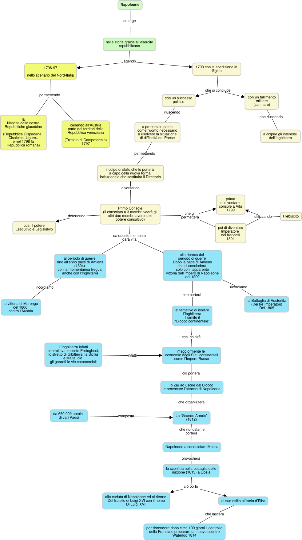
This Concept Map, created with IHMC CmapTools, has information related to: Napoleone, L’Inghilterra infatti controllava le coste Portoghesi, lo stretto di Gibilterra, la Sicilia e Malta, ciò gli garantì le vie commerciali infatti maggiormente le economie degli Stati continentali come l’Impero Russo, al tentativo di isolare l’Inghilterra Tramite il “Blocco continentale” che colpirà maggiormente le economie degli Stati continentali come l’Impero Russo, Primo Console (Il consolato a 3 membri vedrà gli altri due membri avere solo potere consultivo) da questo momento darà vita al periodo di guerre fino all’anno pace di Amiens (1804) con la momentanea tregua anche con l’Inghilterra, 1798 con la spedizione in Egitto che si conclude con un successo politico, La “Grande Armée” (1812) che nonostante porterà Napoleone a conquistare Mosca, alla ripresa del periodo di guerre Dopo la pace di Amiens che si concluderà solo con l’apparente vittoria dell’Impero di Napoleone del 1809 ricordiamo la Battaglia di Austerlitz (Dei tre Imperatori) Del 1805, da 650.000 uomini di vari Paesi composta La “Grande Armée” (1812), al suo esilio all’Isola d’Elba che lascerà per riprendere dopo circa 100 giorni il controllo della Francia e preparare un nuovo scontro Waterloo 1814, 1796-97 nello scenario del Nord-Italia permettendo cedendo all’Austria parte dei territori della Repubblica veneziana (Trattato di Campoformio) 1797, 1796-97 nello scenario del Nord-Italia permettendo la Nascita delle nostre Repubbliche giacobine (Repubblica Cispadana, Cisalpina, Ligure.. e nel 1798 la Repubblica romana), con un successo politico riuscendo a proporsi in patria come l’uomo necessario a risolvere la situazione di difficoltà del Paese, lo Zar ad uscire dal Blocco e provocare l’attacco di Napoleone che organizzerà La “Grande Armée” (1812), a proporsi in patria come l’uomo necessario a risolvere la situazione di difficoltà del Paese permettendo il colpo di stato che lo porterà a capo della nuova forma Istituzionale che sostituirà il Direttorio, con un fallimento militare (sul mare) non riuscendo a colpire gli interessi dell’Inghilterra, Napoleone emerge nella storia grazie all’esercito repubblicano, maggiormente le economie degli Stati continentali come l’Impero Russo ciò porterà lo Zar ad uscire dal Blocco e provocare l’attacco di Napoleone, Primo Console (Il consolato a 3 membri vedrà gli altri due membri avere solo potere consultivo) da questo momento darà vita alla ripresa del periodo di guerre Dopo la pace di Amiens che si concluderà solo con l’apparente vittoria dell’Impero di Napoleone del 1809, nella storia grazie all’esercito repubblicano agendo 1798 con la spedizione in Egitto, 1798 con la spedizione in Egitto che si conclude con un fallimento militare (sul mare), Primo Console (Il consolato a 3 membri vedrà gli altri due membri avere solo potere consultivo) che gli permetterà poi di diventare Imperatore dei francesi 1804