WARNING:
JavaScript is turned OFF. None of the links on this concept map will
work until it is reactivated.
If you need help turning JavaScript On, click here.
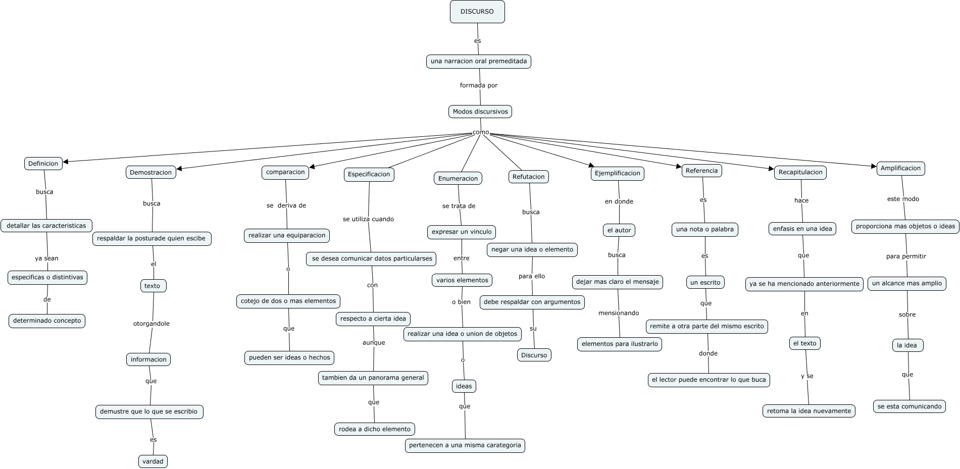
Este Cmap, tiene información relacionada con: DISCURSO(mapa conceptual), realizar una idea o union de objetos o ideas, respaldar la posturade quien escibe el texto, Modos discursivos como Referencia, informacion que demustre que lo que se escribio, Modos discursivos como Demostracion, dejar mas claro el mensaje mensionando elementos para ilustrarlo, enfasis en una idea que ya se ha mencionado anteriormente, Definicion busca detallar las caracteristicas, Modos discursivos como Definicion, expresar un vinculo entre varios elementos, Referencia es una nota o palabra, Modos discursivos como Amplificacion, un escrito que remite a otra parte del mismo escrito, la idea que se esta comunicando, Refutacion busca negar una idea o elemento, el autor busca dejar mas claro el mensaje, Modos discursivos como Especificacion, una nota o palabra es un escrito, demustre que lo que se escribio es vardad, Modos discursivos como Recapitulacion