WARNING:
JavaScript is turned OFF. None of the links on this concept map will
work until it is reactivated.
If you need help turning JavaScript On, click here.
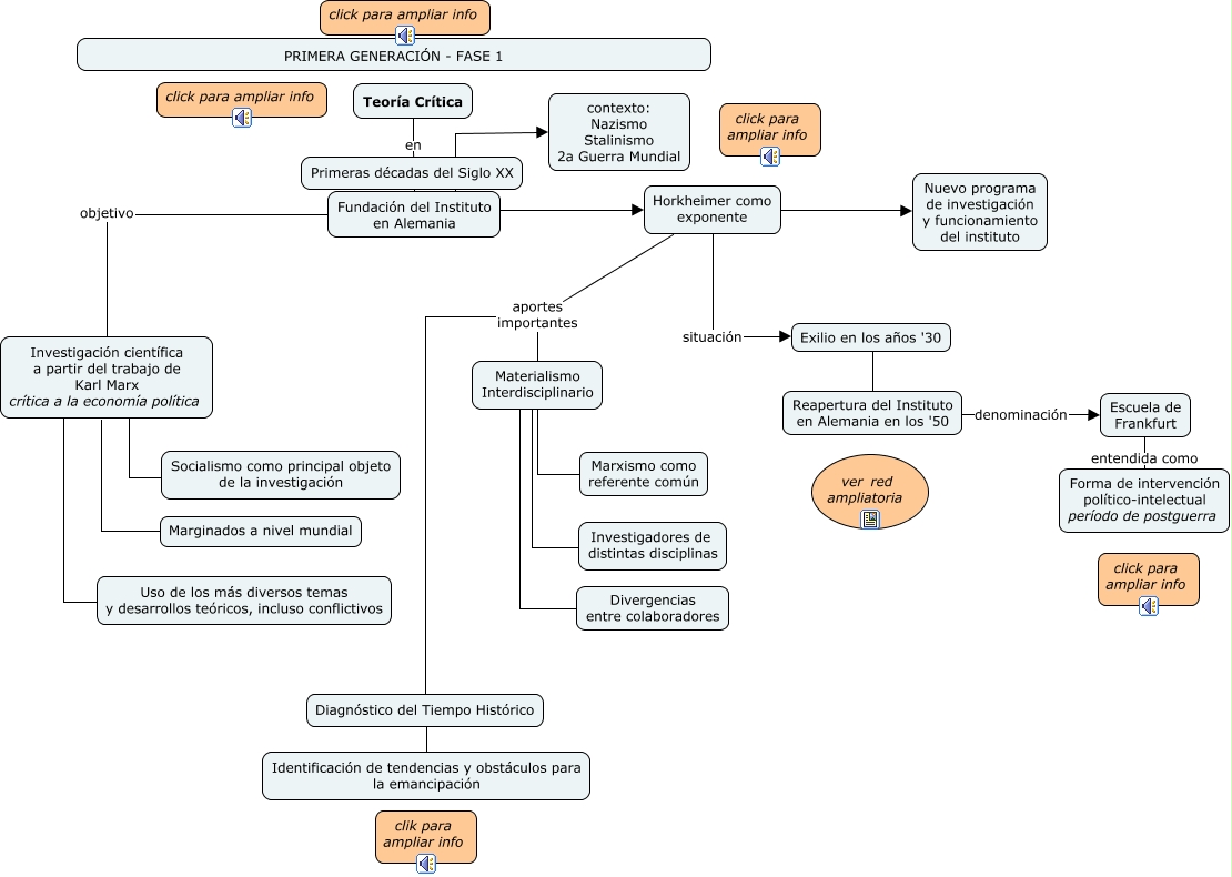
Este Cmap, tiene información relacionada con: SEGUNDO APORTE TEXTO NOBRE.cmap, Fundación del Instituto en Alemania ???? contexto: Nazismo Stalinismo 2a Guerra Mundial, Materialismo Interdisciplinario ???? Divergencias entre colaboradores, Teoría Crítica en Fundación del Instituto en Alemania, Materialismo Interdisciplinario ???? Marxismo como referente común, Investigación científica a partir del trabajo de Karl Marx crítica a la economía política ???? Socialismo como principal objeto de la investigación, Reapertura del Instituto en Alemania en los '50 denominación Escuela de Frankfurt, Fundación del Instituto en Alemania ???? Horkheimer como exponente, Fundación del Instituto en Alemania objetivo Investigación científica a partir del trabajo de Karl Marx crítica a la economía política, Investigación científica a partir del trabajo de Karl Marx crítica a la economía política ???? Uso de los más diversos temas y desarrollos teóricos, incluso conflictivos, Horkheimer como exponente situación Exilio en los años '30, Exilio en los años '30 ???? Reapertura del Instituto en Alemania en los '50, Horkheimer como exponente ???? Nuevo programa de investigación y funcionamiento del instituto, Diagnóstico del Tiempo Histórico ???? Identificación de tendencias y obstáculos para la emancipación, Escuela de Frankfurt entendida como Forma de intervención político-intelectual período de postguerra, Investigación científica a partir del trabajo de Karl Marx crítica a la economía política ???? Marginados a nivel mundial, Horkheimer como exponente aportes importantes Diagnóstico del Tiempo Histórico, Materialismo Interdisciplinario ???? Investigadores de distintas disciplinas, Horkheimer como exponente aportes importantes Materialismo Interdisciplinario