WARNING:
JavaScript is turned OFF. None of the links on this concept map will
work until it is reactivated.
If you need help turning JavaScript On, click here.
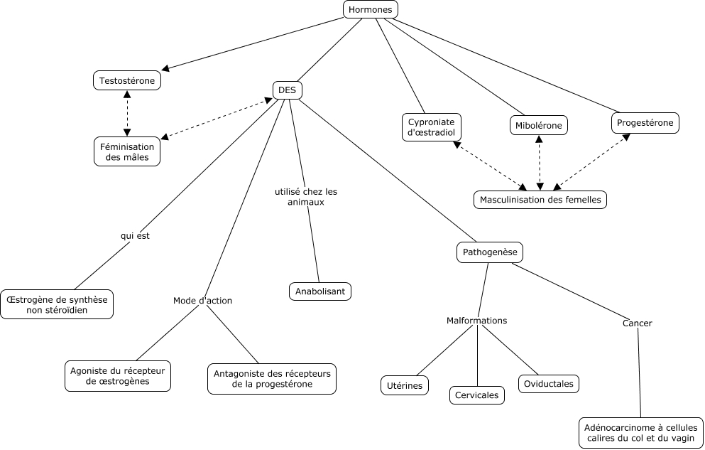
Cette carte de concepts créée avec IHMC CmapTools traite de: Hormones, Pathogenèse Malformations Oviductales, Mibolérone Masculinisation des femelles, Féminisation des mâles DES, DES Mode d'action Agoniste du récepteur de œstrogènes, Hormones DES, DES qui est Œstrogène de synthèse non stéroïdien, Cyproniate d'œstradiol Masculinisation des femelles, Hormones Testostérone, Hormones Progestérone, Pathogenèse Malformations Cervicales, DES Pathogenèse, Testostérone Féminisation des mâles, DES utilisé chez les animaux Anabolisant, Progestérone Masculinisation des femelles, Hormones Mibolérone, DES Mode d'action Antagoniste des récepteurs de la progestérone, Hormones Cyproniate d'œstradiol, Pathogenèse Cancer Adénocarcinome à cellules calires du col et du vagin, Pathogenèse Malformations Utérines