WARNING:
JavaScript is turned OFF. None of the links on this concept map will
work until it is reactivated.
If you need help turning JavaScript On, click here.
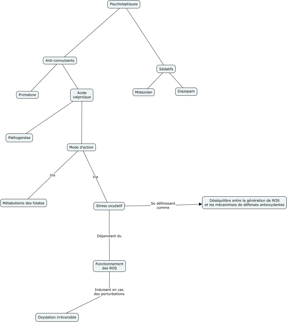
Cette carte de concepts créée avec IHMC CmapTools traite de: Psycholeptiques, Acide valproïque Mode d'action, Fonctionnement des ROS Induisant en cas des perturbations Oxydation irréversible, Psycholeptiques Sédatifs, Mode d'action Via Stress oxydatif, Sédatifs Midazolan, Sédatifs Diazepam, Anti-convulsants Acide valproïque, Psycholeptiques Anti-convulsants, Stress oxydatif Dépendant du Fonctionnement des ROS, Acide valproïque Pathogenèse, Stress oxydatif Se définissant comme Déséquilibre entre la génération de ROS et les mécanimses de défenses antioxydantes, Mode d'action Via Métabolisme des folates, Anti-convulsants Primidone