WARNING:
JavaScript is turned OFF. None of the links on this concept map will
work until it is reactivated.
If you need help turning JavaScript On, click here.
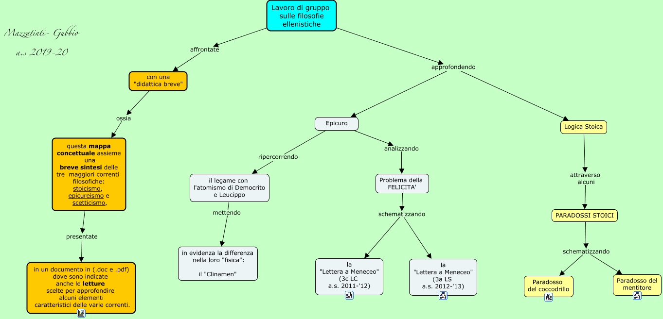
Questa Cmap, creata con IHMC CmapTools, contiene informazioni relative a: Filosofie ellenistiche 2019-20, PARADOSSI STOICI schematizzando Paradosso del coccodrillo, questa mappa concettuale assieme una breve sintesi delle tre maggiori correnti filosofiche: stoicismo, epicureismo e scetticismo, presentate in un documento in (.doc e .pdf) dove sono indicate anche le letture scelte per approfondire alcuni elementi caratteristici delle varie correnti., Epicuro ripercorrendo il legame con l'atomismo di Democrito e Leucippo, Lavoro di gruppo sulle filosofie ellenistiche approfondendo Logica Stoica, con una "didattica breve" ossia questa mappa concettuale assieme una breve sintesi delle tre maggiori correnti filosofiche: stoicismo, epicureismo e scetticismo,, Lavoro di gruppo sulle filosofie ellenistiche affrontate con una "didattica breve", Problema della FELICITA' schematizzando la "Lettera a Meneceo" (3a LS a.s. 2012-'13), PARADOSSI STOICI schematizzando Paradosso del mentitore, Epicuro analizzando Problema della FELICITA', Lavoro di gruppo sulle filosofie ellenistiche approfondendo Epicuro, Problema della FELICITA' schematizzando la "Lettera a Meneceo" (3c LC a.s. 2011-'12), Logica Stoica attraverso alcuni PARADOSSI STOICI, il legame con l'atomismo di Democrito e Leucippo mettendo in evidenza la differenza nella loro "fisica": il "Clinamen"