WARNING:
JavaScript is turned OFF. None of the links on this concept map will
work until it is reactivated.
If you need help turning JavaScript On, click here.
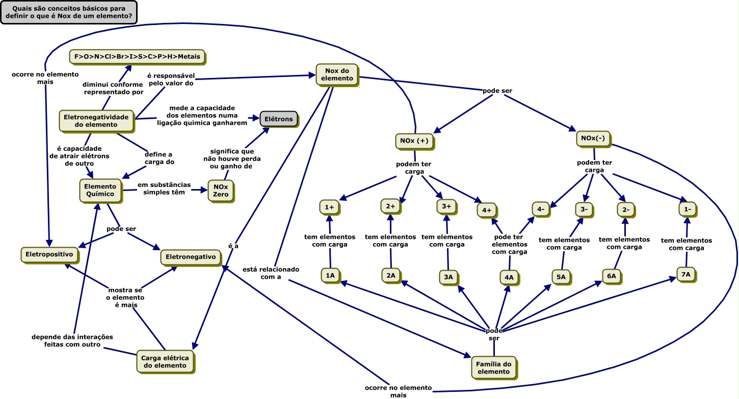
Esse mapa conceitual, produzido no IHMC CmapTools, tem a informação relacionada a: 2 Quais são conceitos básicos para definir o que é Nox de um elemento, NOx(-) podem ter carga 3-, Eletronegatividade do elemento é capacidade de atrair elétrons de outro Elemento Químico, NOx(-) podem ter carga 2-, NOx Zero significa que não houve perda ou ganho de Elétrons, Família do elemento pode ser 1A, Família do elemento pode ser 4A, Elemento Químico pode ser Eletronegativo, Carga elétrica do elemento depende das interações feitas com outro Elemento Químico, NOx (+) podem ter carga 4+, NOx (+) podem ter carga 3+, Elemento Químico em substâncias simples têm NOx Zero, NOx(-) ocorre no elemento mais Eletronegativo, Carga elétrica do elemento mostra se o elemento é mais Eletropositivo, Nox do elemento está relacionado com a Família do elemento, 7A tem elementos com carga 1-, NOx (+) ocorre no elemento mais Eletropositivo, 5A tem elementos com carga 3-, NOx(-) podem ter carga 1-, NOx (+) podem ter carga 2+, Família do elemento pode ser 5A