WARNING:
JavaScript is turned OFF. None of the links on this concept map will
work until it is reactivated.
If you need help turning JavaScript On, click here.
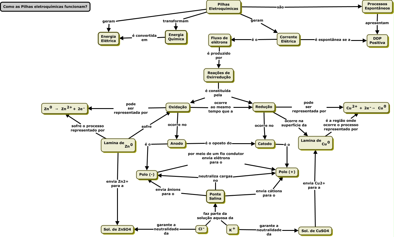
Esse mapa conceitual, produzido no IHMC CmapTools, tem a informação relacionada a: Como as Pilhas eletroquímicas funcionam, Oxidação pode ser representada por <math xmlns="http://www.w3.org/1998/Math/MathML"> <mrow> <mmultiscripts> <mtext> Zn </mtext> <none/> <mtext> 0 </mtext> </mmultiscripts> <mtext> → </mtext> <mrow> <mmultiscripts> <mtext> Zn </mtext> <none/> <mtext> 2+ </mtext> </mmultiscripts> <mrow> <mtext> + </mtext> <mmultiscripts> <mtext> 2e </mtext> <none/> <mtext> - </mtext> </mmultiscripts> </mrow> </mrow> </mrow> </math>, Corrente Elétrica é o Fluxo de elétrons, Redução ocorre no Catodo, Redução ocorre na superfície da <math xmlns="http://www.w3.org/1998/Math/MathML"> <mrow> <mtext> Lamina de
 </mtext> <mmultiscripts> <mtext> Cu </mtext> <none/> <mtext> 0 </mtext> </mmultiscripts> </mrow> </math>, Ponte Salina envia cátions para o Polo (+), <math xmlns="http://www.w3.org/1998/Math/MathML"> <mrow> <mmultiscripts> <mtext> K </mtext> <none/> <mtext> + </mtext> </mmultiscripts> </mrow> </math> faz parte da solução aquosa da Ponte Salina, Anodo é o Polo (-), Pilhas Eletroquímicas geram Corrente Elétrica, Anodo é o oposto do Catodo, Sol. de CuSO4 envia Cu2+ para a <math xmlns="http://www.w3.org/1998/Math/MathML"> <mrow> <mtext> Lamina de
 </mtext> <mmultiscripts> <mtext> Cu </mtext> <none/> <mtext> 0 </mtext> </mmultiscripts> </mrow> </math>, <math xmlns="http://www.w3.org/1998/Math/MathML"> <mrow> <mmultiscripts> <mtext> K </mtext> <none/> <mtext> + </mtext> </mmultiscripts> </mrow> </math> garante a neutralidade da Sol. de CuSO4, Pilhas Eletroquímicas geram Energia Elétrica, <math xmlns="http://www.w3.org/1998/Math/MathML"> <mrow> <mtext> Lamina de
 </mtext> <mmultiscripts> <mtext> Cu </mtext> <none/> <mtext> 0 </mtext> </mmultiscripts> </mrow> </math> é a região onde ocorre o processo representado por <math xmlns="http://www.w3.org/1998/Math/MathML"> <mrow> <mrow> <mmultiscripts> <mtext> Cu </mtext> <none/> <mtext> 2+ </mtext> </mmultiscripts> <mrow> <mtext> + </mtext> <mmultiscripts> <mtext> 2e </mtext> <none/> <mtext> - </mtext> </mmultiscripts> <mtext> → </mtext> </mrow> </mrow> <mmultiscripts> <mtext> Cu </mtext> <none/> <mtext> 0 </mtext> </mmultiscripts> </mrow> </math>, <math xmlns="http://www.w3.org/1998/Math/MathML"> <mrow> <mtext> Lamina de
 </mtext> <mmultiscripts> <mtext> Zn </mtext> <none/> <mtext> 0 </mtext> </mmultiscripts> </mrow> </math> sofre o processo representado por <math xmlns="http://www.w3.org/1998/Math/MathML"> <mrow> <mmultiscripts> <mtext> Zn </mtext> <none/> <mtext> 0 </mtext> </mmultiscripts> <mtext> → </mtext> <mrow> <mmultiscripts> <mtext> Zn </mtext> <none/> <mtext> 2+ </mtext> </mmultiscripts> <mrow> <mtext> + </mtext> <mmultiscripts> <mtext> 2e </mtext> <none/> <mtext> - </mtext> </mmultiscripts> </mrow> </mrow> </mrow> </math>, Reações de Oxirredução é constituída pela Oxidação, Pilhas Eletroquímicas transformam Energia Química, <math xmlns="http://www.w3.org/1998/Math/MathML"> <mrow> <mtext> Lamina de
 </mtext> <mmultiscripts> <mtext> Zn </mtext> <none/> <mtext> 0 </mtext> </mmultiscripts> </mrow> </math> sofre Oxidação, Ponte Salina neutraliza cargas no Polo (+), <math xmlns="http://www.w3.org/1998/Math/MathML"> <mrow> <mmultiscripts> <mtext> Cl </mtext> <none/> <mtext> - </mtext> </mmultiscripts> </mrow> </math> faz parte da solução aquosa da Ponte Salina, Redução pode ser representada por <math xmlns="http://www.w3.org/1998/Math/MathML"> <mrow> <mrow> <mmultiscripts> <mtext> Cu </mtext> <none/> <mtext> 2+ </mtext> </mmultiscripts> <mrow> <mtext> + </mtext> <mmultiscripts> <mtext> 2e </mtext> <none/> <mtext> - </mtext> </mmultiscripts> <mtext> → </mtext> </mrow> </mrow> <mmultiscripts> <mtext> Cu </mtext> <none/> <mtext> 0 </mtext> </mmultiscripts> </mrow> </math>