WARNING:
JavaScript is turned OFF. None of the links on this concept map will
work until it is reactivated.
If you need help turning JavaScript On, click here.
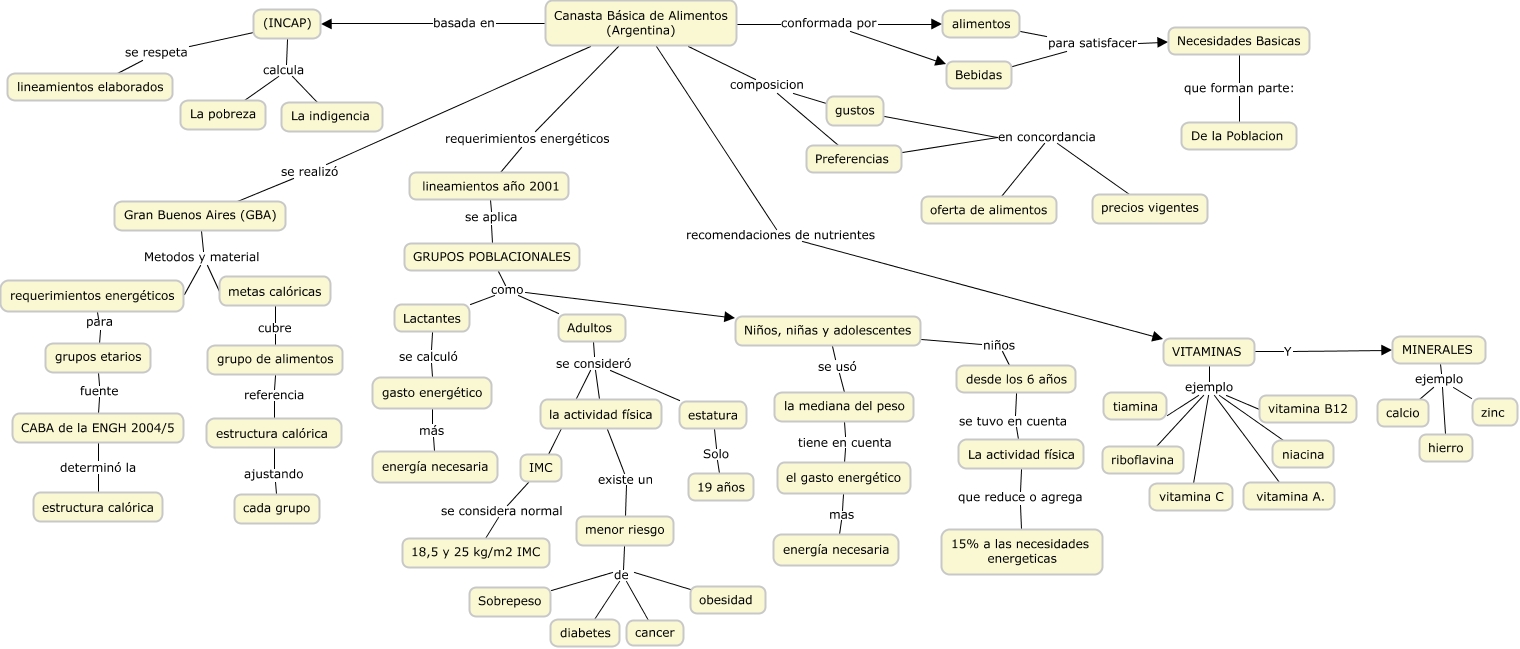
Este Cmap, tiene información relacionada con: Sin Título 1, requerimientos energéticos para grupos etarios, VITAMINAS ejemplo vitamina B12, Adultos se consideró la actividad física, (INCAP) calcula La indigencia, metas calóricas cubre grupo de alimentos, IMC se considera normal 18,5 y 25 kg/m2 IMC, Canasta Básica de Alimentos (Argentina) requerimientos energéticos lineamientos año 2001, VITAMINAS ejemplo vitamina C, VITAMINAS ejemplo vitamina A., gustos en concordancia precios vigentes, VITAMINAS ejemplo niacina, Gran Buenos Aires (GBA) Metodos y material metas calóricas, VITAMINAS Y MINERALES, Gran Buenos Aires (GBA) Metodos y material requerimientos energéticos, GRUPOS POBLACIONALES como Adultos, grupos etarios fuente CABA de la ENGH 2004/5, Canasta Básica de Alimentos (Argentina) conformada por Bebidas, Adultos se consideró IMC, Preferencias en concordancia oferta de alimentos, VITAMINAS ejemplo tiamina