WARNING:
JavaScript is turned OFF. None of the links on this concept map will
work until it is reactivated.
If you need help turning JavaScript On, click here.
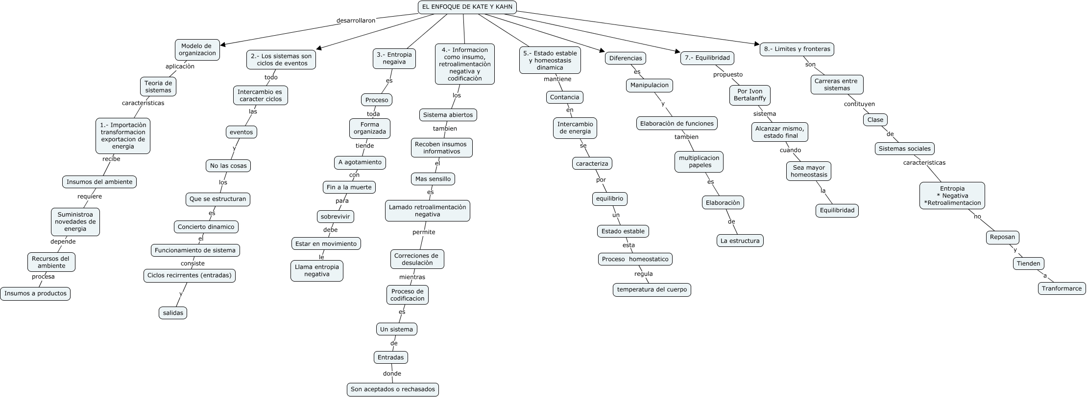
Este Cmap, tiene información relacionada con: EL ENFOQUE DE KATE Y KAHN.cmap, Clase de Sistemas sociales, Concierto dinamico el Funcionamiento de sistema, Que se estructuran es Concierto dinamico, 4.- Informacion como insumo, retroalimentaciòn negativa y codificaciòn los Sistema abiertos, Lamado retroalimentaciòn negativa permite Correciones de desulaciòn, No las cosas los Que se estructuran, Recursos del ambiente procesa Insumos a productos, sobrevivir debe Estar en movimiento, Suministroa novedades de energia depende Recursos del ambiente, Sea mayor homeostasis la Equilibridad, Recoben insumos informativos el Mas sensillo, EL ENFOQUE DE KATE Y KAHN ???? 2.- Los sistemas son ciclos de eventos, Correciones de desulaciòn mientras Proceso de codificacion, EL ENFOQUE DE KATE Y KAHN ???? 5.- Estado estable y homeostasis dinamica, Funcionamiento de sistema consiste Ciclos recirrentes (entradas), EL ENFOQUE DE KATE Y KAHN ???? 7.- Equilibridad, Sistemas sociales caracteristicas Entropia * Negativa *Retroalimentacion, Proceso homeostatico regula temperatura del cuerpo, Elaboraciòn de La estructura, EL ENFOQUE DE KATE Y KAHN ???? 4.- Informacion como insumo, retroalimentaciòn negativa y codificaciòn