WARNING:
JavaScript is turned OFF. None of the links on this concept map will
work until it is reactivated.
If you need help turning JavaScript On, click here.
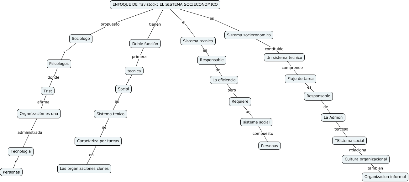
Este Cmap, tiene información relacionada con: ENFOQUE DE tavisock EL SISTEMA SOCIECONOMICO.cmap, ENFOQUE DE Tavistock: EL SISTEMA SOCIECONOMICO tienen Doble funciòn, Flujo de tarea es Responsable, Sistema tecnico es Responsable, Doble funciòn primera tecnica, ENFOQUE DE Tavistock: EL SISTEMA SOCIECONOMICO es Sistema socieconomico, Responsable de La Admon, Psicologos donde Trist, TSistema social relaciona Cultura organizacional, Cultura organizacional tambien Organizacion informal, ENFOQUE DE Tavistock: EL SISTEMA SOCIECONOMICO el Sistema tecnico, tecnica y Social, La eficiencia pero Requiere, Sistema socieconomico contituido Un sistema tecnico, sistema social compuesto Personas, Caracteriza por tareas en Las organizaciones clones, Sistema tenico se Caracteriza por tareas, Trist afirma Organizaciòn es una, Requiere un sistema social, Organizaciòn es una administrada Tecnologia, Tecnologia y Personas