WARNING:
JavaScript is turned OFF. None of the links on this concept map will
work until it is reactivated.
If you need help turning JavaScript On, click here.
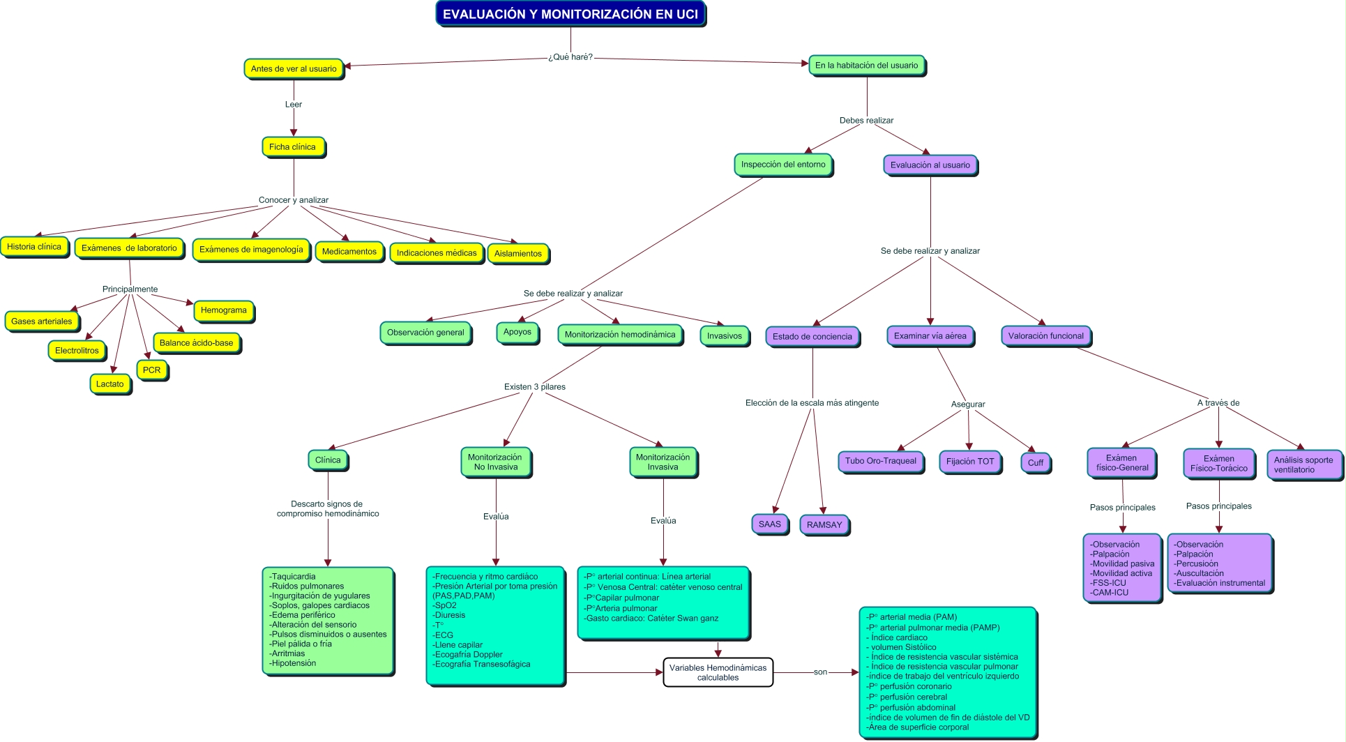
Este Cmap, tiene información relacionada con: Evaluación y monitorización.cmap, En la habitación del usuario Debes realizar Evaluación al usuario, Evaluación al usuario Se debe realizar y analizar Examinar vía aérea, Monitorización hemodinámica Existen 3 pilares Monitorización Invasiva, Exámen físico-General Pasos principales -Observación -Palpación -Movilidad pasiva -Movilidad activa -FSS-ICU -CAM-ICU, Examinar vía aérea Asegurar Tubo Oro-Traqueal, Evaluación al usuario Se debe realizar y analizar Valoración funcional, Ficha clínica Conocer y analizar Exámenes de laboratorio, Ficha clínica Conocer y analizar Medicamentos, Ficha clínica Conocer y analizar Exámenes de imagenología, Examinar vía aérea Asegurar Cuff, Estado de conciencia Elección de la escala más atingente SAAS, -Frecuencia y ritmo cardiáco -Presión Arterial por toma presión (PAS,PAD,PAM) -SpO2 -Diuresis -T° -ECG -Llene capilar -Ecogafría Doppler -Ecografía Transesofágica ???? Variables Hemodinámicas calculables, Antes de ver al usuario Leer Ficha clínica, Ficha clínica Conocer y analizar Historia clínica, Variables Hemodinámicas calculables son -P° arterial media (PAM) -P° arterial pulmonar media (PAMP) - Índice cardiaco - volumen Sistólico - Índice de resistencia vascular sistémica - Índice de resistencia vascular pulmonar -índice de trabajo del ventrículo izquierdo -P° perfusión coronario -P° perfusión cerebral -P° perfusión abdominal -índice de volumen de fin de diástole del VD -Área de superficie corporal, Estado de conciencia Elección de la escala más atingente RAMSAY, Exámenes de laboratorio Principalmente Electrolitros, Exámenes de laboratorio Principalmente Balance ácido-base, Evaluación al usuario Se debe realizar y analizar Estado de conciencia, Inspección del entorno Se debe realizar y analizar Apoyos