WARNING:
JavaScript is turned OFF. None of the links on this concept map will
work until it is reactivated.
If you need help turning JavaScript On, click here.
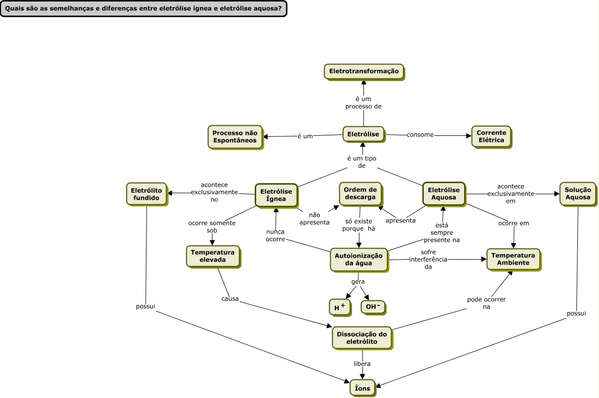
Esse mapa conceitual, produzido no IHMC CmapTools, tem a informação relacionada a: Quais são as semelhanças e diferenças entre eletrólise ígnea e eletrólise aquosa, Ordem de descarga só existe porque há Autoionização da água, Autoionização da água sofre interferência da <math xmlns="http://www.w3.org/1998/Math/MathML"> <mtext> Temperatura
Ambiente </mtext> </math>, Eletrólise Aquosa acontece exclusivamente em Solução Aquosa, Autoionização da água nunca ocorre Eletrólise Ígnea, Eletrólise Ígnea não apresenta Ordem de descarga, Dissociação do eletrólito pode ocorrer na <math xmlns="http://www.w3.org/1998/Math/MathML"> <mtext> Temperatura
Ambiente </mtext> </math>, Eletrólise Ígnea ocorre somente sob Temperatura elevada, Dissociação do eletrólito libera Íons, Eletrólise Aquosa ocorre em <math xmlns="http://www.w3.org/1998/Math/MathML"> <mtext> Temperatura
Ambiente </mtext> </math>, Eletrólise Aquosa apresenta Ordem de descarga, Eletrólise é um processo de Eletrotransformação, Autoionização da água gera <math xmlns="http://www.w3.org/1998/Math/MathML"> <mmultiscripts> <mtext> OH </mtext> <none/> <mtext> - </mtext> </mmultiscripts> </math>, Eletrólise é um Processo não Espontâneos, Eletrólise Ígnea é um tipo de Eletrólise, Solução Aquosa possui Íons, Temperatura elevada causa Dissociação do eletrólito, Autoionização da água está sempre presente na Eletrólise Aquosa, Eletrólise consome Corrente Elétrica, <math xmlns="http://www.w3.org/1998/Math/MathML"> <mtext> Eletrólito
fundido </mtext> </math> possui Íons, Eletrólise Ígnea acontece exclusivamente no <math xmlns="http://www.w3.org/1998/Math/MathML"> <mtext> Eletrólito
fundido </mtext> </math>