WARNING:
JavaScript is turned OFF. None of the links on this concept map will
work until it is reactivated.
If you need help turning JavaScript On, click here.
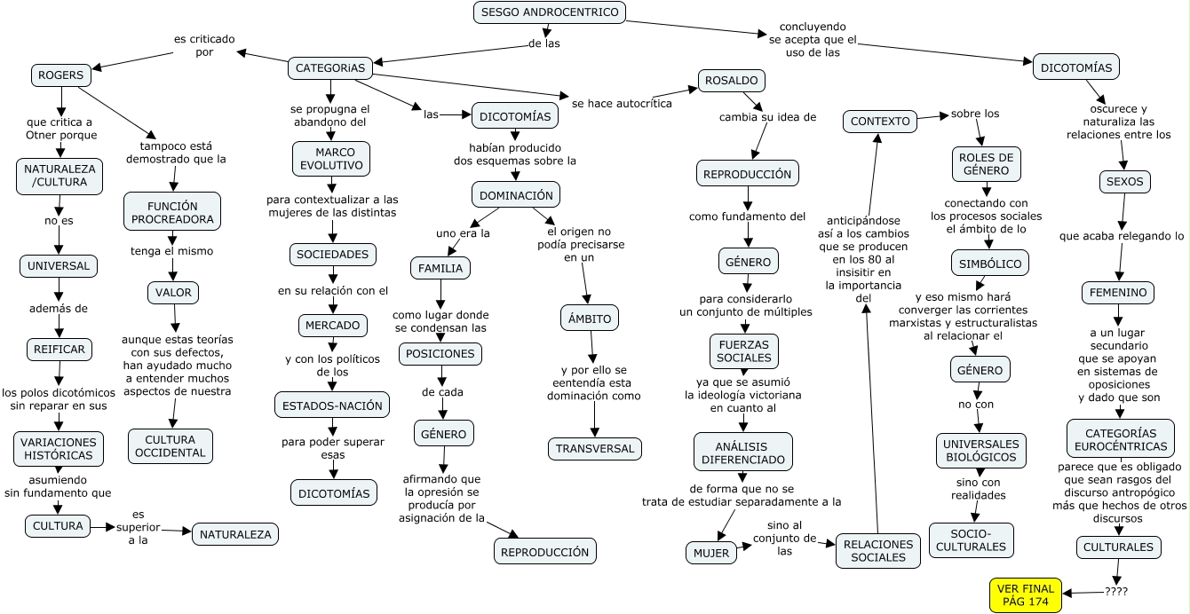
Este Cmap, tiene información relacionada con: C6 Balance 2 Categorías, MUJER sino al conjunto de las RELACIONES SOCIALES, SEXOS que acaba relegando lo FEMENINO, ROLES DE GÉNERO conectando con los procesos sociales el ámbito de lo SIMBÓLICO, CATEGORiAS se hace autocrítica ROSALDO, SESGO ANDROCENTRICO concluyendo se acepta que el uso de las DICOTOMÍAS, DOMINACIÓN el origen no podía precisarse en un ÁMBITO, GÉNERO no con UNIVERSALES BIOLÓGICOS, CATEGORÍAS EUROCÉNTRICAS parece que es obligado que sean rasgos del discurso antropógico más que hechos de otros discursos CULTURALES, SIMBÓLICO y eso mismo hará converger las corrientes marxistas y estructuralistas al relacionar el GÉNERO, REIFICAR los polos dicotómicos sin reparar en sus VARIACIONES HISTÓRICAS, ESTADOS-NACIÓN para poder superar esas DICOTOMÍAS, REPRODUCCIÓN como fundamento del GÉNERO, ÁMBITO y por ello se eentendía esta dominación como TRANSVERSAL, CONTEXTO sobre los ROLES DE GÉNERO, MARCO EVOLUTIVO para contextualizar a las mujeres de las distintas SOCIEDADES, RELACIONES SOCIALES anticipándose así a los cambios que se producen en los 80 al insisitir en la importancia del CONTEXTO, VALOR aunque estas teorías con sus defectos, han ayudado mucho a entender muchos aspectos de nuestra CULTURA OCCIDENTAL, UNIVERSAL además de REIFICAR, GÉNERO afirmando que la opresión se producía por asignación de la REPRODUCCIÓN, ROGERS tampoco está demostrado que la FUNCIÓN PROCREADORA