WARNING:
JavaScript is turned OFF. None of the links on this concept map will
work until it is reactivated.
If you need help turning JavaScript On, click here.
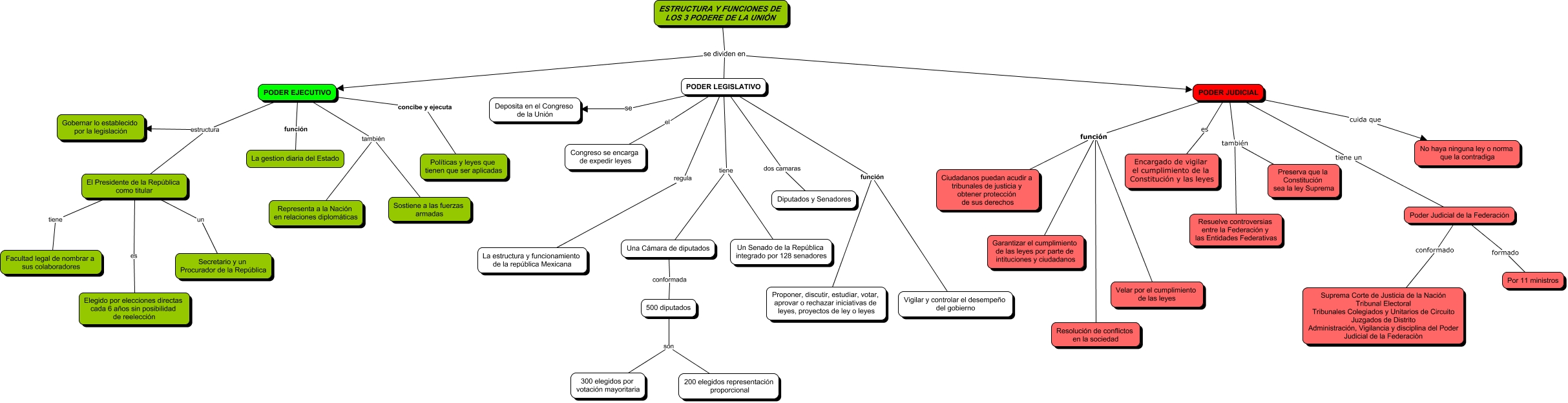
Este Cmap, tiene información relacionada con: ESTRUCTURA Y FUNCIONES DE LOS 3 PODERES DE LA UNIÓN, PODER EJECUTIVO también Sostiene a las fuerzas armadas, El Presidente de la República como titular un Secretario y un Procurador de la República, PODER LEGISLATIVO dos camaras Diputados y Senadores, PODER EJECUTIVO concibe y ejecuta Políticas y leyes que tienen que ser aplicadas, PODER LEGISLATIVO regula La estructura y funcionamiento de la república Mexicana, PODER EJECUTIVO también Representa a la Nación en relaciones diplomáticas, PODER JUDICIAL función Garantizar el cumplimiento de las leyes por parte de intituciones y ciudadanos, PODER JUDICIAL también Resuelve controversias entre la Federación y las Entidades Federativas, PODER JUDICIAL función Resolución de conflictos en la sociedad, PODER LEGISLATIVO se Deposita en el Congreso de la Unión, PODER LEGISLATIVO tiene Un Senado de la República integrado por 128 senadores, PODER EJECUTIVO función La gestion diaria del Estado, PODER JUDICIAL también Preserva que la Constitución sea la ley Suprema, PODER JUDICIAL función Velar por el cumplimiento de las leyes, PODER LEGISLATIVO función Proponer, discutir, estudiar, votar, aprovar o rechazar iniciativas de leyes, proyectos de ley o leyes, PODER JUDICIAL tiene un Poder Judicial de la Federación, Poder Judicial de la Federación conformado Suprema Corte de Justicia de la Nación Tribunal Electoral Tribunales Colegiados y Unitarios de Circuito Juzgados de Distrito Administración, Vigilancia y disciplina del Poder Judicial de la Federaciòn, ESTRUCTURA Y FUNCIONES DE LOS 3 PODERE DE LA UNIÓN se dividen en PODER LEGISLATIVO, 500 diputados son 200 elegidos representación proporcional, PODER LEGISLATIVO el Congreso se encarga de expedir leyes