WARNING:
JavaScript is turned OFF. None of the links on this concept map will
work until it is reactivated.
If you need help turning JavaScript On, click here.
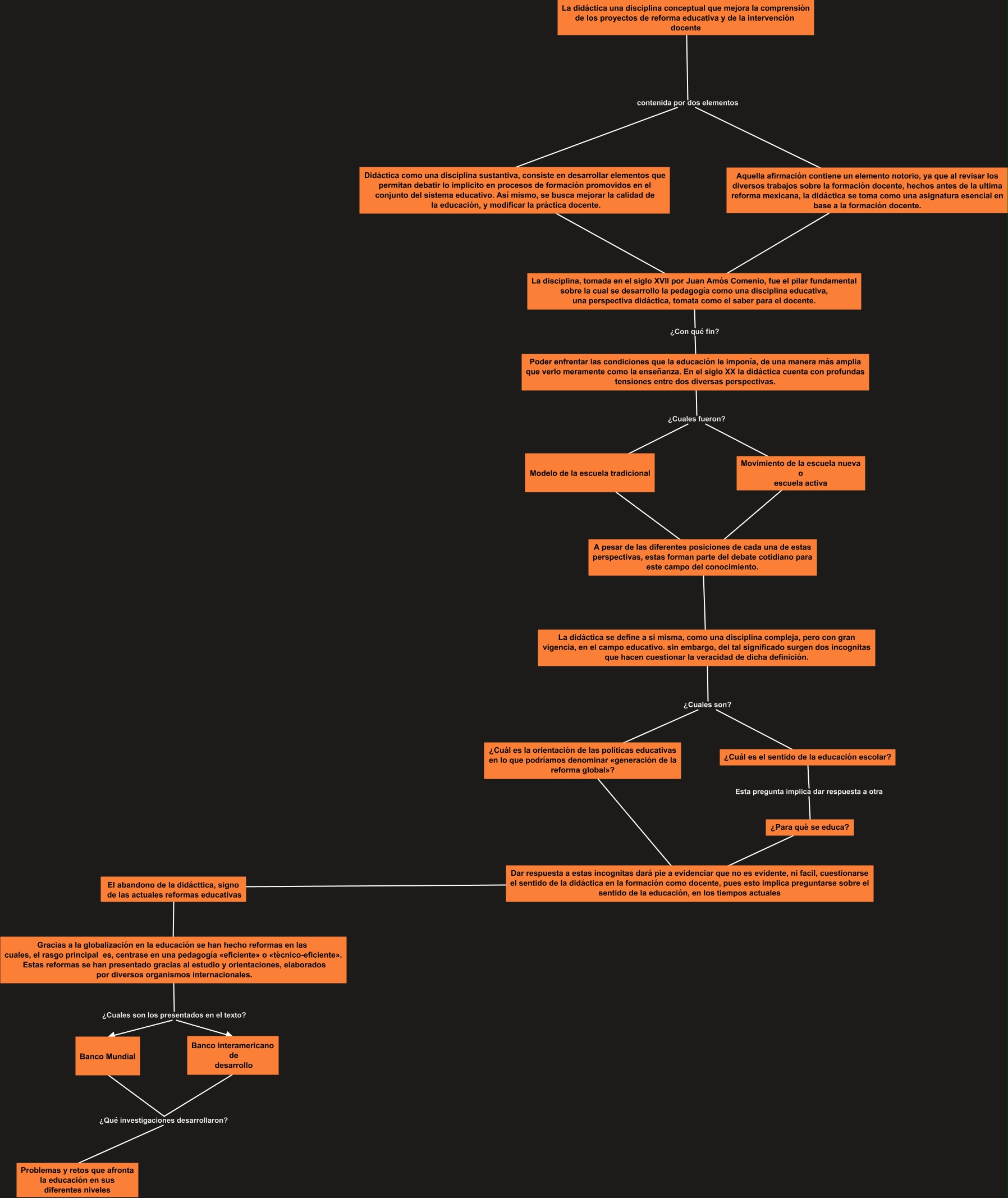
Este Cmap, tiene información relacionada con: uwu, Aquella afirmación contiene un elemento notorio, ya que al revisar los diversos trabajos sobre la formación docente, hechos antes de la ultima reforma mexicana, la didáctica se toma como una asignatura esencial en base a la formación docente. ???? La disciplina, tomada en el siglo XVII por Juan Amós Comenio, fue el pilar fundamental sobre la cual se desarrollo la pedagogía como una disciplina educativa, una perspectiva didáctica, tomata como el saber para el docente., Banco Mundial ¿Qué investigaciones desarrollaron? Problemas y retos que afronta la educación en sus diferentes niveles, ¿Para qué se educa? ???? Dar respuesta a estas incognitas dará pie a evidenciar que no es evidente, ni facil, cuestionarse el sentido de la didáctica en la formación como docente, pues esto implica preguntarse sobre el sentido de la educación, en los tiempos actuales, La didáctica se define a si misma, como una disciplina compleja, pero con gran vigencia, en el campo educativo. sin embargo, del tal significado surgen dos incognitas que hacen cuestionar la veracidad de dicha definición. ¿Cuales son? ¿Cuál es el sentido de la educación escolar?, A pesar de las diferentes posiciones de cada una de estas perspectivas, estas forman parte del debate cotidiano para este campo del conocimiento. ???? La didáctica se define a si misma, como una disciplina compleja, pero con gran vigencia, en el campo educativo. sin embargo, del tal significado surgen dos incognitas que hacen cuestionar la veracidad de dicha definición., La didáctica una disciplina conceptual que mejora la comprensión de los proyectos de reforma educativa y de la intervención docente contenida por dos elementos Aquella afirmación contiene un elemento notorio, ya que al revisar los diversos trabajos sobre la formación docente, hechos antes de la ultima reforma mexicana, la didáctica se toma como una asignatura esencial en base a la formación docente., El abandono de la didácttica, signo de las actuales reformas educativas ???? Gracias a la globalización en la educación se han hecho reformas en las cuales, el rasgo principal es, centrase en una pedagogía «eficiente» o «técnico-eficiente». Estas reformas se han presentado gracias al estudio y orientaciones, elaborados por diversos organismos internacionales., Movimiento de la escuela nueva o escuela activa ???? A pesar de las diferentes posiciones de cada una de estas perspectivas, estas forman parte del debate cotidiano para este campo del conocimiento., ¿Cuál es la orientación de las políticas educativas en lo que podríamos denominar «generación de la reforma global»? ???? Dar respuesta a estas incognitas dará pie a evidenciar que no es evidente, ni facil, cuestionarse el sentido de la didáctica en la formación como docente, pues esto implica preguntarse sobre el sentido de la educación, en los tiempos actuales, Didáctica como una disciplina sustantiva, consiste en desarrollar elementos que permitan debatir lo implicito en procesos de formación promovidos en el conjunto del sistema educativo. Así mismo, se busca mejorar la calidad de la educación, y modificar la práctica docente. ???? La disciplina, tomada en el siglo XVII por Juan Amós Comenio, fue el pilar fundamental sobre la cual se desarrollo la pedagogía como una disciplina educativa, una perspectiva didáctica, tomata como el saber para el docente., Gracias a la globalización en la educación se han hecho reformas en las cuales, el rasgo principal es, centrase en una pedagogía «eficiente» o «técnico-eficiente». Estas reformas se han presentado gracias al estudio y orientaciones, elaborados por diversos organismos internacionales. ¿Cuales son los presentados en el texto? Banco interamericano de desarrollo, La didáctica una disciplina conceptual que mejora la comprensión de los proyectos de reforma educativa y de la intervención docente contenida por dos elementos Didáctica como una disciplina sustantiva, consiste en desarrollar elementos que permitan debatir lo implicito en procesos de formación promovidos en el conjunto del sistema educativo. Así mismo, se busca mejorar la calidad de la educación, y modificar la práctica docente., Modelo de la escuela tradicional ???? A pesar de las diferentes posiciones de cada una de estas perspectivas, estas forman parte del debate cotidiano para este campo del conocimiento., La didáctica se define a si misma, como una disciplina compleja, pero con gran vigencia, en el campo educativo. sin embargo, del tal significado surgen dos incognitas que hacen cuestionar la veracidad de dicha definición. ¿Cuales son? ¿Cuál es la orientación de las políticas educativas en lo que podríamos denominar «generación de la reforma global»?, La disciplina, tomada en el siglo XVII por Juan Amós Comenio, fue el pilar fundamental sobre la cual se desarrollo la pedagogía como una disciplina educativa, una perspectiva didáctica, tomata como el saber para el docente. ¿Con qué fin? Poder enfrentar las condiciones que la educación le imponía, de una manera más amplia que verlo meramente como la enseñanza. En el siglo XX la didáctica cuenta con profundas tensiones entre dos diversas perspectivas., Dar respuesta a estas incognitas dará pie a evidenciar que no es evidente, ni facil, cuestionarse el sentido de la didáctica en la formación como docente, pues esto implica preguntarse sobre el sentido de la educación, en los tiempos actuales ???? El abandono de la didácttica, signo de las actuales reformas educativas, Poder enfrentar las condiciones que la educación le imponía, de una manera más amplia que verlo meramente como la enseñanza. En el siglo XX la didáctica cuenta con profundas tensiones entre dos diversas perspectivas. ¿Cuales fueron? Movimiento de la escuela nueva o escuela activa, Poder enfrentar las condiciones que la educación le imponía, de una manera más amplia que verlo meramente como la enseñanza. En el siglo XX la didáctica cuenta con profundas tensiones entre dos diversas perspectivas. ¿Cuales fueron? Modelo de la escuela tradicional, Banco interamericano de desarrollo ¿Qué investigaciones desarrollaron? Problemas y retos que afronta la educación en sus diferentes niveles, Gracias a la globalización en la educación se han hecho reformas en las cuales, el rasgo principal es, centrase en una pedagogía «eficiente» o «técnico-eficiente». Estas reformas se han presentado gracias al estudio y orientaciones, elaborados por diversos organismos internacionales. ¿Cuales son los presentados en el texto? Banco Mundial