WARNING:
JavaScript is turned OFF. None of the links on this concept map will
work until it is reactivated.
If you need help turning JavaScript On, click here.
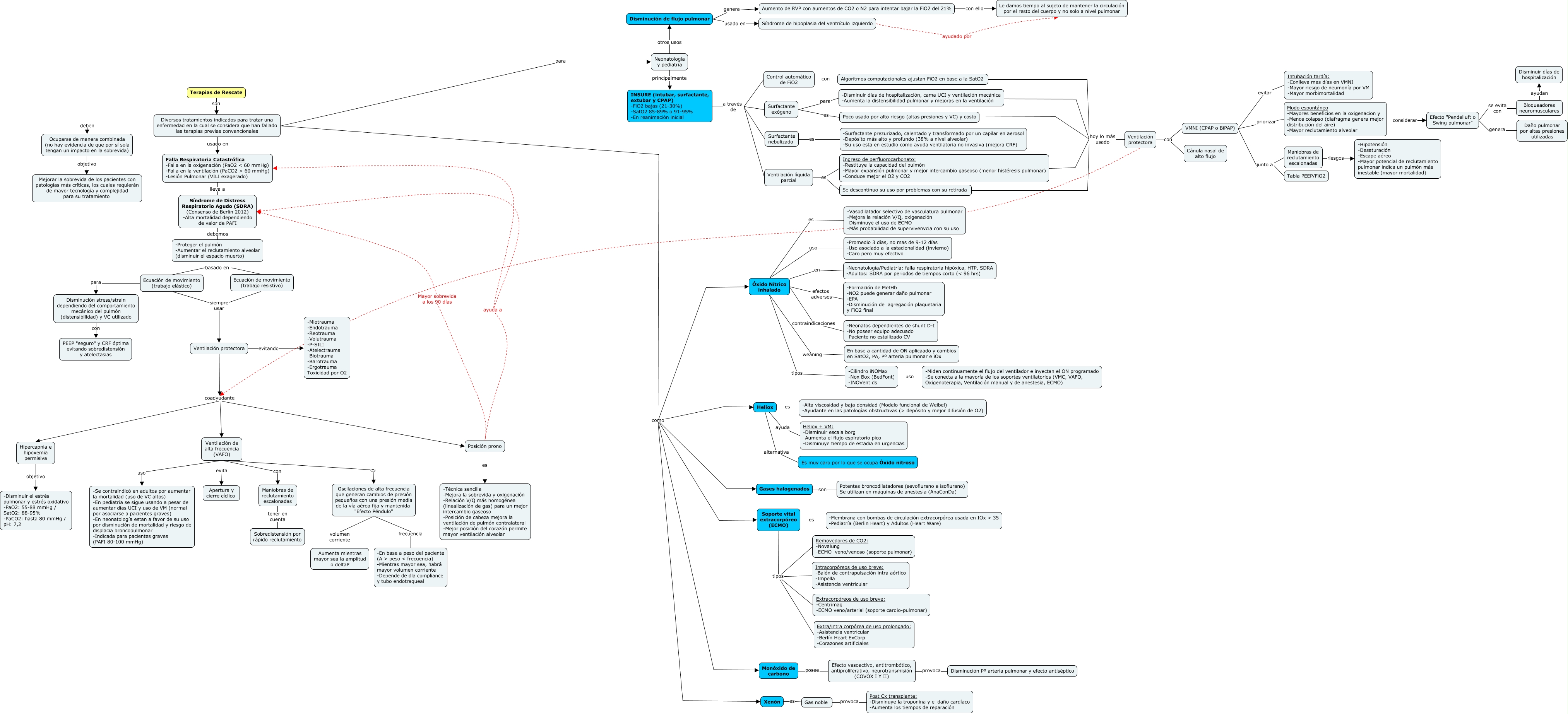
Este Cmap, tiene información relacionada con: Terapias de rescate, Control automático de FiO2 con Algoritmos computacionales ajustan FiO2 en base a la SatO2, Aumento de RVP con aumentos de CO2 o N2 para intentar bajar la FiO2 del 21% con ello Le damos tiempo al sujeto de mantener la circulación por el resto del cuerpo y no solo a nivel pulmonar, Diversos tratamientos indicados para tratar una enfermedad en la cual se considera que han fallado las terapias previas convencionales como Xenón, Síndrome de hipoplasia del ventrículo izquierdo ayudado por Le damos tiempo al sujeto de mantener la circulación por el resto del cuerpo y no solo a nivel pulmonar, Modo espontáneo -Mayores beneficios en la oxigenacion y -Menos colapso (diafragma genera mejor distribución del aire) -Mayor reclutamiento alveolar considerar Efecto "Pendelluft o Swing pulmonar", Diversos tratamientos indicados para tratar una enfermedad en la cual se considera que han fallado las terapias previas convencionales deben Ocuparse de manera combinada (no hay evidencia de que por sí sola tengan un impacto en la sobrevida), Ventilación de alta frecuencia (VAFO) evita Apertura y cierre cíclico, Ventilación protectora con VMNI (CPAP o BiPAP), -Disminuir días de hospitalización, cama UCI y ventilación mecánica -Aumenta la distensibilidad pulmonar y mejoras en la ventilación hoy lo más usado Ventilación protectora, Óxido Nítrico inhalado uso -Promedio 3 días, no mas de 9-12 días -Uso asociado a la estacionalidad (invierno) -Caro pero muy efectivo, Óxido Nítrico inhalado tipos -Cilindro iNOMax -Nox Box (BedFont) -INOVent ds, Monóxido de carbono posee Efecto vasoactivo, antitrombótico, antiproliferativo, neurotransmisión (COVOX I Y II), Disminución de flujo pulmonar genera Aumento de RVP con aumentos de CO2 o N2 para intentar bajar la FiO2 del 21%, -Surfactante prezurizado, calentado y transformado por un capilar en aerosol -Depósito más alto y profundo (38% a nivel alveolar) -Su uso esta en estudio como ayuda ventilatoria no invasiva (mejora CRF) hoy lo más usado Ventilación protectora, Soporte vital extracorpóreo (ECMO) es -Membrana con bombas de circulación extracorpórea usada en IOx > 35 -Pediatría (Berlin Heart) y Adultos (Heart Ware), Ventilación protectora coadyudante Posición prono, Diversos tratamientos indicados para tratar una enfermedad en la cual se considera que han fallado las terapias previas convencionales como Óxido Nítrico inhalado, INSURE (intubar, surfactante, extubar y CPAP) -FiO2 bajas (21-30%) -SatO2 85-89% o 91-95% -En reanimación inicial a través de Surfactante exógeno, Maniobras de reclutamiento escalonadas tener en cuenta Sobredistensión por rápido reclutamiento, Soporte vital extracorpóreo (ECMO) tipos Extra/intra corpórea de uso prolongado: -Asistencia ventricular -Berlín Heart ExCorp -Corazones artificiales