WARNING:
JavaScript is turned OFF. None of the links on this concept map will
work until it is reactivated.
If you need help turning JavaScript On, click here.
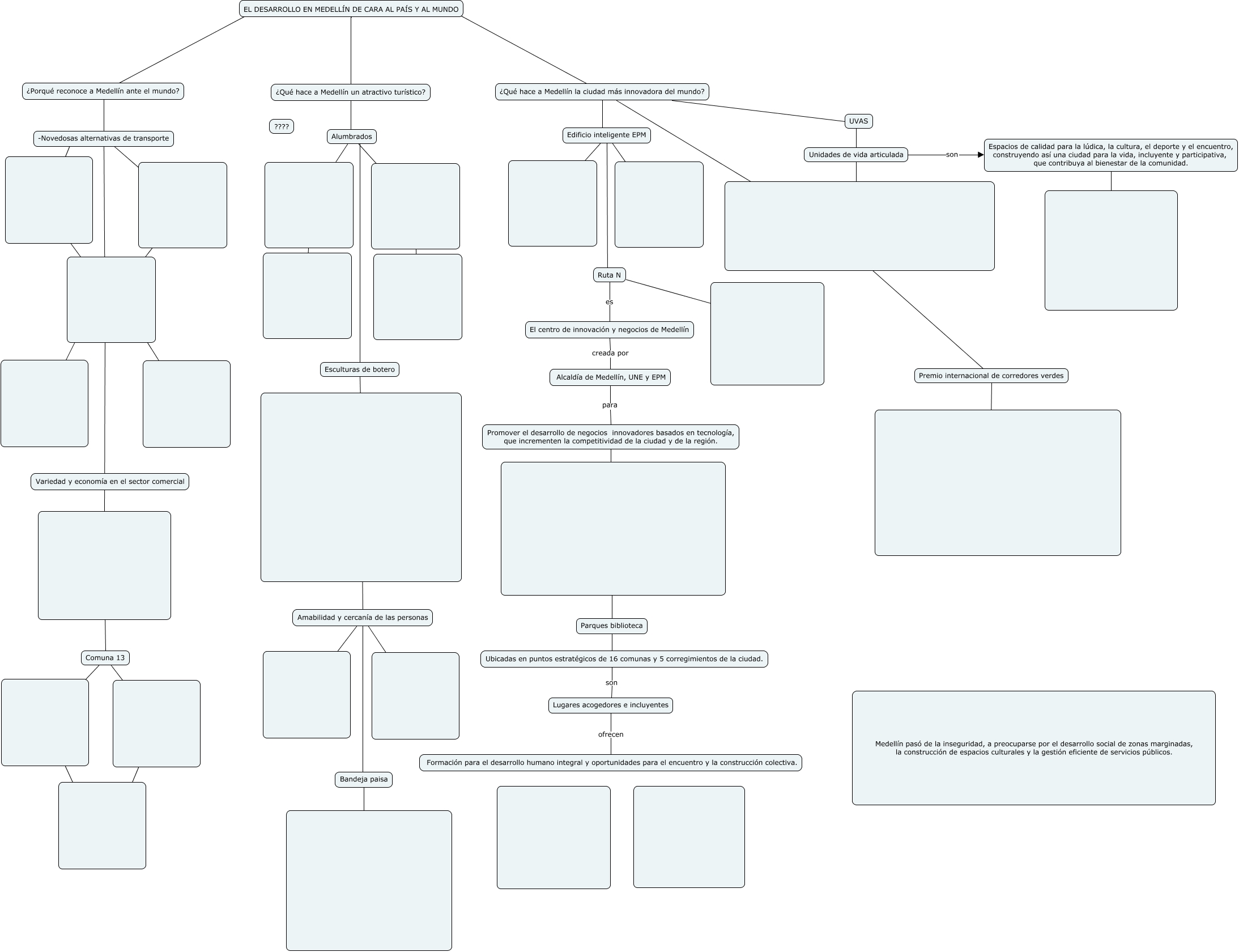
Este Cmap, tiene información relacionada con: El desarrollo en Medellín de cara al país y al mundo, Alumbrados ????, Amabilidad y cercanía de las personas ????, UVAS ???? Unidades de vida articulada, ¿Qué hace a Medellín un atractivo turístico? ???? EL DESARROLLO EN MEDELLÍN DE CARA AL PAÍS Y AL MUNDO, Parques biblioteca ???? Ubicadas en puntos estratégicos de 16 comunas y 5 corregimientos de la ciudad., Amabilidad y cercanía de las personas ???? Bandeja paisa, Premio internacional de corredores verdes ????, Ruta N es El centro de innovación y negocios de Medellín, ???? Comuna 13, Comuna 13 ????, ¿Porqué reconoce a Medellín ante el mundo? EL DESARROLLO EN MEDELLÍN DE CARA AL PAÍS Y AL MUNDO, Alcaldía de Medellín, UNE y EPM para Promover el desarrollo de negocios innovadores basados en tecnología, que incrementen la competitividad de la ciudad y de la región., ????, ????, Edificio inteligente EPM ????, ????, Esculturas de botero ???? Alumbrados, -Novedosas alternativas de transporte ????, ¿Porqué reconoce a Medellín ante el mundo? ???? -Novedosas alternativas de transporte, Edificio inteligente EPM ???? Ruta N