WARNING:
JavaScript is turned OFF. None of the links on this concept map will
work until it is reactivated.
If you need help turning JavaScript On, click here.
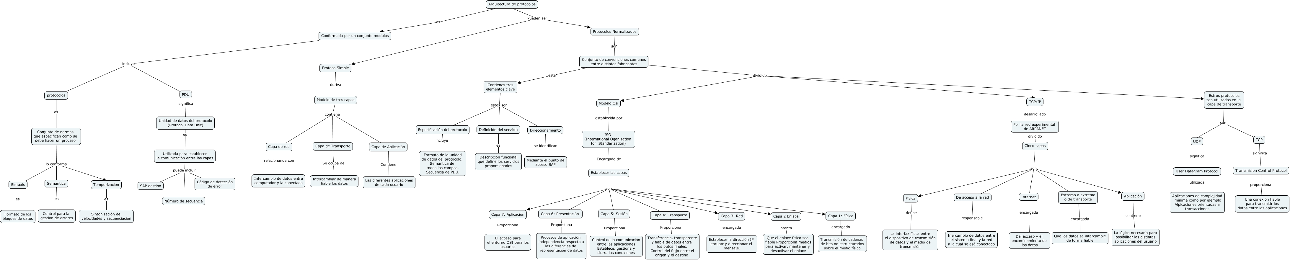
Este Cmap, tiene información relacionada con: Arquitectura de protocolos, Contienes tres elementos clave estos son Especificación del protocolo, protocolos es Conjunto de normas que especifican como se debe hacer un proceso, Cinco capas son Extremo a extremo o de transporte, Establecer las capas son Capa 2 Enlace, Conjunto de normas que especifican como se debe hacer un proceso lo conforma Semantica, Capa de Transporte Se ocupa de Intercambiar de manera fiable los datos, PDU significa Unidad de datos del protocolo (Protocol Data Unit), Modelo de tres capas contiene Capa de red, Capa 4: Transporte Proporciona Transferencia, transparente y fiable de datos entre los putos finales. Control del flujo entre el origen y el destino, TCP significa Transmision Control Protocol, Especificación del protocolo incluye Formato de la unidad de datos del protocolo. Semantica de todos los campos. Secuencia de PDU., Extremo a extremo o de transporte encargada Que los datos se intercambie de forma fiable, Temporización es Sintonización de velocidades y secuenciación, Transmision Control Protocol proporciona Una conexión fiable para transmitir los datos entre las aplicaciones, Capa 6: Presentación Proporciona Procesos de aplicación independencia respecto a las diferencias de representación de datos, Establecer las capas son Capa 3: Red, Conformada por un conjunto modulos incluye protocolos, Unidad de datos del protocolo (Protocol Data Unit) es Utilizada para establecer la comunicación entre las capas, Conjunto de normas que especifican como se debe hacer un proceso lo conforma Temporización, User Datagram Protocol utilizada Aplicaciones de complejidad mínima como por ejemplo Alpicaciones orientadas a transacciones