WARNING:
JavaScript is turned OFF. None of the links on this concept map will
work until it is reactivated.
If you need help turning JavaScript On, click here.
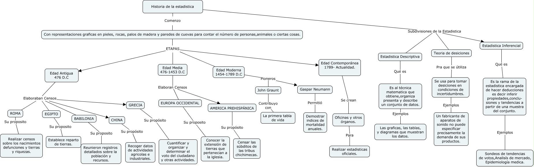
Este Cmap, tiene información relacionada con: Mapa Conceptual de la Historia de la Estadistica, John Graunt Contribuyo con La primera tabla de vida, Con representaciones graficas en pieles, rocas, palos de madera y paredes de cuevas para contar el número de personas,animales o ciertas cosas. ETAPAS Edad Media 476-1453 D.C, Historia de la estadistica Comenzo Con representaciones graficas en pieles, rocas, palos de madera y paredes de cuevas para contar el número de personas,animales o ciertas cosas., Edad Contemporánea 1789- Actualidad. Se crean Oficinas y otros órganos., Teoria de desiciones Pra que se útiliza Se usa para tomar desiciones en condiciones de incertidumbres., Edad Antigua 476 D.C Elaboraban Censos ROMA, Oficinas y otros órganos. Para Realizar estadisticas oficiales., Edad Media 476-1453 D.C Elaboran Censos EUROPA OCCIDENTAL, ROMA Su proposito Realizar censos sobre los nacimientos defunciones y tierras y riquezas., EUROPA OCCIDENTAL Su proposito Conocer la extensión de tierras que pertenecian a la iglesia., Edad Moderna 1454-1789 D.C Pioneros John Graunt, Se usa para tomar desiciones en condiciones de incertidumbres. Ejemplos Un fabricante de aparatos de sonido no puede especificar precisamente la demanda de sus productos., Estadistica Inferencial Qué es Es la rama de la estadistica encargada de hacer deducciones es decir inferir propiedades,conclu- siones y tendencias a partir de una muestra del conjunto., Es la rama de la estadistica encargada de hacer deducciones es decir inferir propiedades,conclu- siones y tendencias a partir de una muestra del conjunto. Ejemplos Sondeos de tendencias de votos,Analisís de mercado, Epidemiología medica., Edad Antigua 476 D.C Elaboraban Censos BABILONIA, Con representaciones graficas en pieles, rocas, palos de madera y paredes de cuevas para contar el número de personas,animales o ciertas cosas. ETAPAS Edad Antigua 476 D.C, Con representaciones graficas en pieles, rocas, palos de madera y paredes de cuevas para contar el número de personas,animales o ciertas cosas. ETAPAS Edad Moderna 1454-1789 D.C, Historia de la estadistica Subdivisiones de la Estadistica Estadistica Descriptiva, CHINA Su propósito Recoger datos de actividades agricolas e industriales., Edad Moderna 1454-1789 D.C Pioneros Gaspar Neumann