WARNING:
JavaScript is turned OFF. None of the links on this concept map will
work until it is reactivated.
If you need help turning JavaScript On, click here.
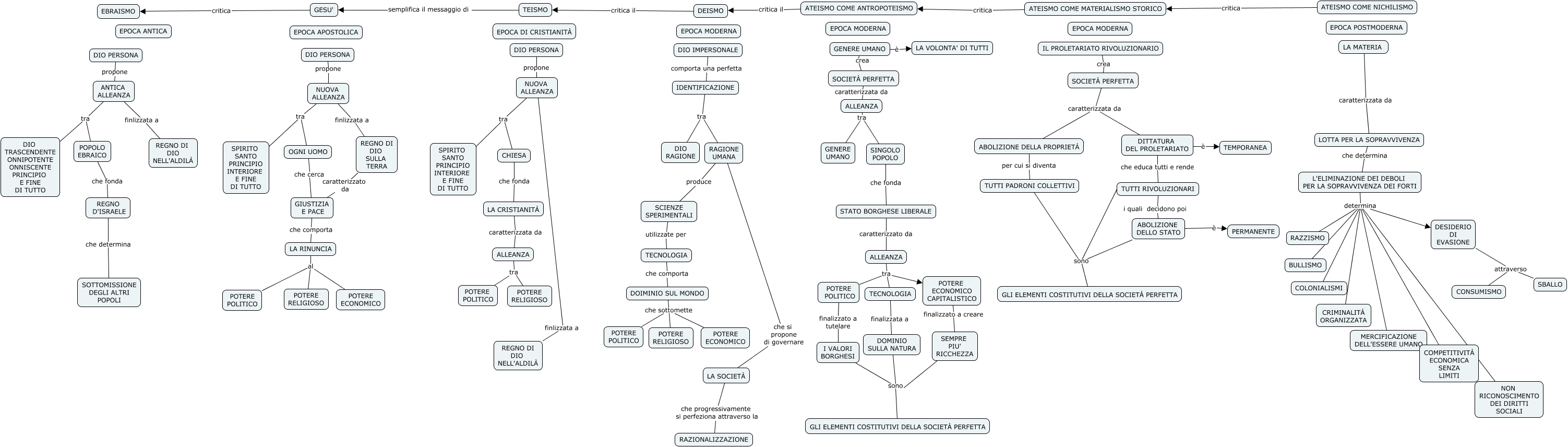
Questa Cmap, creata con IHMC CmapTools, contiene informazioni relative a: Senza titolo, L'ELIMINAZIONE DEI DEBOLI PER LA SOPRAVVIVENZA DEI FORTI determina MERCIFICAZIONE DELL'ESSERE UMANO, L'ELIMINAZIONE DEI DEBOLI PER LA SOPRAVVIVENZA DEI FORTI determina BULLISMO, OGNI UOMO che cerca GIUSTIZIA E PACE, NUOVA ALLEANZA tra SPIRITO SANTO PRINCIPIO INTERIORE E FINE DI TUTTO, TECNOLOGIA finalizzata a DOMINIO SULLA NATURA, L'ELIMINAZIONE DEI DEBOLI PER LA SOPRAVVIVENZA DEI FORTI determina RAZZISMO, ANTICA ALLEANZA finlizzata a REGNO DI DIO NELL'ALDILÀ, TEISMO semplifica il messaggio di GESU', ALLEANZA tra SINGOLO POPOLO, ALLEANZA tra POTERE POLITICO, ANTICA ALLEANZA tra POPOLO EBRAICO, NUOVA ALLEANZA tra CHIESA, SOCIETÀ PERFETTA caratterizzata da DITTATURA DEL PROLETARIATO, DIO PERSONA propone ANTICA ALLEANZA, DIO PERSONA propone NUOVA ALLEANZA, REGNO D'ISRAELE che determina SOTTOMISSIONE DEGLI ALTRI POPOLI, SCIENZE SPERIMENTALI utilizzate per TECNOLOGIA, LA CRISTIANITÀ caratterizzata da ALLEANZA, ABOLIZIONE DELLA PROPRIETÀ per cui si diventa TUTTI PADRONI COLLETTIVI, SEMPRE PIU' RICCHEZZA sono GLI ELEMENTI COSTITUTIVI DELLA SOCIETÀ PERFETTA