WARNING:
JavaScript is turned OFF. None of the links on this concept map will
work until it is reactivated.
If you need help turning JavaScript On, click here.
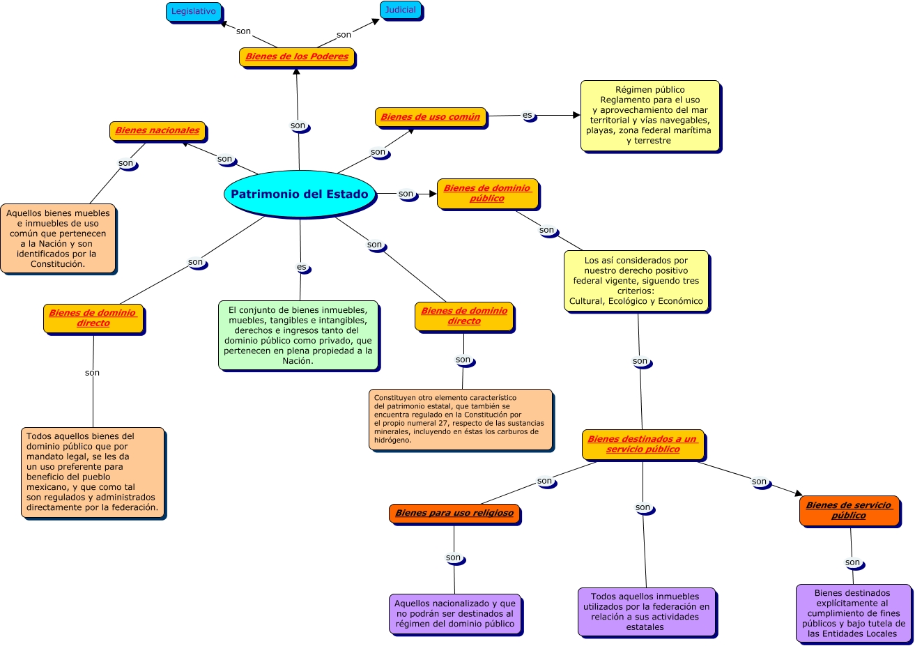
Este Cmap, tiene información relacionada con: Patrimonio del Estado, Patrimonio del Estado son Bienes de los Poderes, Patrimonio del Estado son Bienes de dominio directo, Bienes nacionales son Aquellos bienes muebles e inmuebles de uso común que pertenecen a la Nación y son identificados por la Constitución., Bienes de dominio directo son Constituyen otro elemento característico del patrimonio estatal, que también se encuentra regulado en la Constitución por el propio numeral 27, respecto de las sustancias minerales, incluyendo en éstas los carburos de hidrógeno., Bienes destinados a un servicio público son Bienes de servicio público, Patrimonio del Estado son Bienes nacionales, Los así considerados por nuestro derecho positivo federal vigente, siguendo tres criterios: Cultural, Ecológico y Económico son Bienes destinados a un servicio público, Bienes de los Poderes son Judicial, Bienes de dominio público son Los así considerados por nuestro derecho positivo federal vigente, siguendo tres criterios: Cultural, Ecológico y Económico, Bienes de servicio público son Bienes destinados explícitamente al cumplimiento de fines públicos y bajo tutela de las Entidades Locales, Patrimonio del Estado son Bienes de dominio directo, Bienes de uso común es Régimen público Reglamento para el uso y aprovechamiento del mar territorial y vías navegables, playas, zona federal marítima y terrestre, Patrimonio del Estado son Bienes de uso común, Bienes destinados a un servicio público son Bienes para uso religioso, Bienes destinados a un servicio público son Todos aquellos inmuebles utilizados por la federación en relación a sus actividades estatales, Bienes para uso religioso son Aquellos nacionalizado y que no podrán ser destinados al régimen del dominio público, Bienes de dominio directo son Todos aquellos bienes del dominio público que por mandato legal, se les da un uso preferente para beneficio del pueblo mexicano, y que como tal son regulados y administrados directamente por la federación., Patrimonio del Estado son Bienes de dominio público, Patrimonio del Estado es El conjunto de bienes inmuebles, muebles, tangibles e intangibles, derechos e ingresos tanto del dominio público como privado, que pertenecen en plena propiedad a la Nación., Bienes de los Poderes son Legislativo