WARNING:
JavaScript is turned OFF. None of the links on this concept map will
work until it is reactivated.
If you need help turning JavaScript On, click here.
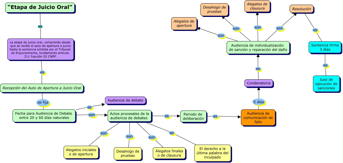
Este Cmap, tiene información relacionada con: Etapa de Juicio Oral, Periodo de deliberación es Audiencia de comunicación de fallo, Actos procesales de la audiencia de debates son Alegatos iniciales o de apertura, Sentencia firme 3 días es Juez de ejecución de sanciones, Resolución es Sentencia firme 3 días, Audiencia de individualización de sanción y reparación del daño son Alegatos de apertura, Actos procesales de la audiencia de debates es Periodo de deliberación, Fecha para Audiencia de Debate entre 20 y 60 días naturales es Audiencia de debate, Audiencia de individualización de sanción y reparación del daño son Resolución, Audiencia de comunicación de fallo 5 días Condenatoria, Actos procesales de la audiencia de debates son Alegatos finales o de clausura, Recepción del Auto de Apertura a Juicio Oral se fija Fecha para Audiencia de Debate entre 20 y 60 días naturales, Condenatoria es Audiencia de individualización de sanción y reparación del daño, Actos procesales de la audiencia de debates es El derecho a la última palabra del inculpado, Fecha para Audiencia de Debate entre 20 y 60 días naturales son Actos procesales de la audiencia de debates, Audiencia de individualización de sanción y reparación del daño son Desahogo de pruebas, Actos procesales de la audiencia de debates son Desahogo de pruebas, “Etapa de Juicio Oral” es La etapa de juicio oral, comprende desde que se recibe el auto de apertura a juicio hasta la sentencia emitida por el Tribunal de Enjuiciamiento, fundamento artículo 211 fracción III CNPP., Audiencia de individualización de sanción y reparación del daño son Alegatos de clausura, La etapa de juicio oral, comprende desde que se recibe el auto de apertura a juicio hasta la sentencia emitida por el Tribunal de Enjuiciamiento, fundamento artículo 211 fracción III CNPP. es Recepción del Auto de Apertura a Juicio Oral