WARNING:
JavaScript is turned OFF. None of the links on this concept map will
work until it is reactivated.
If you need help turning JavaScript On, click here.
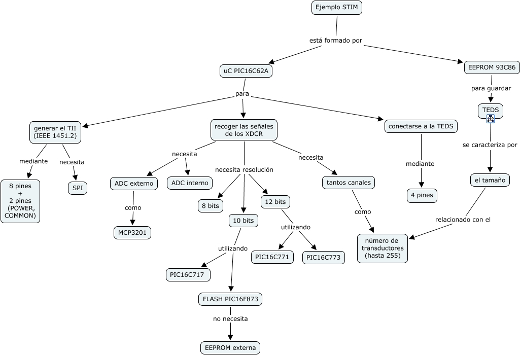
Este Cmap, tiene información relacionada con: Ejemplo STIM, recoger las señales de los XDCR necesita ADC externo, Ejemplo STIM está formado por uC PIC16C62A, tantos canales como número de transductores (hasta 255), 10 bits utilizando PIC16C717, recoger las señales de los XDCR necesita resolución 12 bits, uC PIC16C62A para generar el TII (IEEE 1451.2), generar el TII (IEEE 1451.2) mediante 8 pines + 2 pines (POWER, COMMON), FLASH PIC16F873 no necesita EEPROM externa, 10 bits utilizando FLASH PIC16F873, uC PIC16C62A para conectarse a la TEDS, ADC externo como MCP3201, Ejemplo STIM está formado por EEPROM 93C86, recoger las señales de los XDCR necesita resolución 10 bits, 12 bits utilizando PIC16C771, uC PIC16C62A para recoger las señales de los XDCR, TEDS se caracteriza por el tamaño, recoger las señales de los XDCR necesita ADC interno, 12 bits utilizando PIC16C773, recoger las señales de los XDCR necesita resolución 8 bits, EEPROM 93C86 para guardar TEDS