WARNING:
JavaScript is turned OFF. None of the links on this concept map will
work until it is reactivated.
If you need help turning JavaScript On, click here.
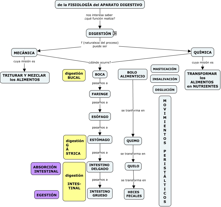
Este Cmap, tiene información relacionada con: 3.3 Fisiología del aparato digestivo, de la FISIOLOGÍA del APARATO DIGESTIVO nos interesa saber ¿qué función realiza? DIGESTIÓN, MECÁNICA ¿dónde ocurre? BOCA, DIGESTIÓN MECÁNICA y después DIGESTIÓN QUÍMICA, INTRACELULAR ocurre DENTRO de la CÉLULA, EXTRACELULAR ocurre DENTRO de CAVIDAD TUBULAR, QUILO se transforma en HECES FECALES, DIGESTIÓN f (dónde ocurra) puede ser INTRACELULAR, DENTRO de CAVIDAD TUBULAR primero DIGESTIÓN MECÁNICA, QUÍMICA cuya misión es TRANSFORMAR los ALIMENTOS en NUTRIENTES, D. EXTRACELULAR y después D. INTRACELULAR, DIGESTIÓN f (dónde ocurra) puede ser EXTRACELULAR, ESÓFAGO pasamos a ESTÓMAGO, INTESTINO DELGADO pasamos a INTESTINO GRUESO, BOCA pasamos a FARINGE, BOLO ALIMENTICIO se tranforma en QUIMO, DIGESTIÓN f (naturaleza del proceso) puede ser QUÍMICA, FARINGE pasamos a ESÓFAGO, QUIMO se transforma en QUILO, MIXTA primero D. EXTRACELULAR, QUÍMICA ¿dónde ocurre? BOCA