WARNING:
JavaScript is turned OFF. None of the links on this concept map will
work until it is reactivated.
If you need help turning JavaScript On, click here.
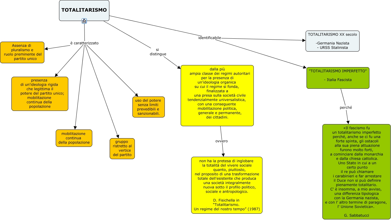
Questa Cmap, creata con IHMC CmapTools, contiene informazioni relative a: totalitarismo, TOTALITARISMO identificabile TOTALITARISMO XX secolo -Germania Nazista - URSS Stalinista, TOTALITARISMO si distingue dalla più ampia classe dei regimi autoritari per la presenza di un'ideologia organica su cui il regime si fonda, finalizzata a una presa sulla società civile tendenzialmente universalistica, con una conseguente mobilitazione politica, generale e permanente, dei cittadini., TOTALITARISMO è caratterizzato uso del potere senza limiti prevedibili e sanzionabili., dalla più ampia classe dei regimi autoritari per la presenza di un'ideologia organica su cui il regime si fonda, finalizzata a una presa sulla società civile tendenzialmente universalistica, con una conseguente mobilitazione politica, generale e permanente, dei cittadini. ovvero non ha la pretesa di inglobare la totalità del vivere sociale quanto, piuttosto, nel proposito di una trasformazione totale dell'esistente che produca una società integralmente nuova sotto il profilo politico, sociale e antropologico. D. Fisichella in “Totalitarismo. Un regime del nostro tempo” (1987), TOTALITARISMO identificabile "TOTALITARISMO IMPERFETTO" - Italia Fascista, TOTALITARISMO è caratterizzato gruppo ristretto al vertice del partito, TOTALITARISMO è caratterizzato presenza di un'ideologia rigida che legittima il potere del partito unico; mobilitazione continua della popolazione, TOTALITARISMO è caratterizzato Assenza di pluralismo e ruolo preminente del partito unico, TOTALITARISMO è caratterizzato mobilitazione continua della popolazione, "TOTALITARISMO IMPERFETTO" - Italia Fascista perché «Il fascismo fu un totalitarismo imperfetto perché, anche se ci fu una forte spinta, gli ostacoli alla sua piena attuazione furono molto forti, a cominciare dalla monarchia e dalla chiesa cattolica. Uno Stato in cui a un certo punto il re può chiamare i carabinieri e far arrestare il Duce non si può definire pienamente totalitario. C' è insomma, a mio avviso, una differenza tipologica con la Germania nazista, e con l' altro termine di paragone, l' Unione Sovietica». G. Sabbatucci