WARNING:
JavaScript is turned OFF. None of the links on this concept map will
work until it is reactivated.
If you need help turning JavaScript On, click here.
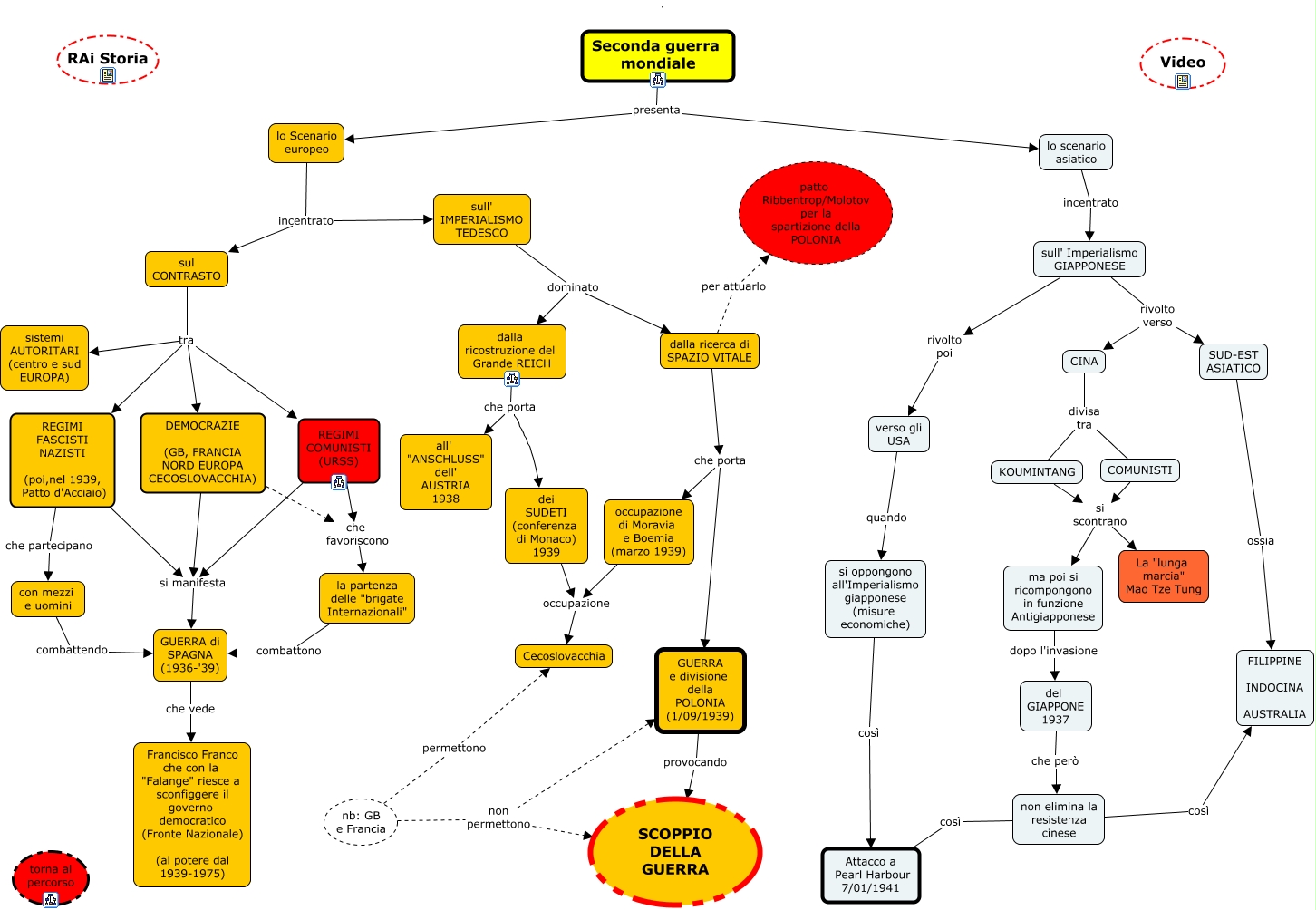
Questa Cmap, creata con IHMC CmapTools, contiene informazioni relative a: seconda guerra mondiale, lo Scenario europeo incentrato sull' IMPERIALISMO TEDESCO, sull' Imperialismo GIAPPONESE rivolto verso CINA, sul CONTRASTO tra REGIMI FASCISTI NAZISTI (poi,nel 1939, Patto d'Acciaio), sul CONTRASTO tra REGIMI COMUNISTI (URSS), COMUNISTI si scontrano ma poi si ricompongono in funzione Antigiapponese, dalla ricerca di SPAZIO VITALE per attuarlo patto Ribbentrop/Molotov per la spartizione della POLONIA, con mezzi e uomini combattendo GUERRA di SPAGNA (1936-'39), sul CONTRASTO tra sistemi AUTORITARI (centro e sud EUROPA), nb: GB e Francia permettono Cecoslovacchia, KOUMINTANG si scontrano La "lunga marcia" Mao Tze Tung, sull' Imperialismo GIAPPONESE rivolto poi verso gli USA, dei SUDETI (conferenza di Monaco) 1939 occupazione Cecoslovacchia, COMUNISTI si scontrano La "lunga marcia" Mao Tze Tung, REGIMI FASCISTI NAZISTI (poi,nel 1939, Patto d'Acciaio) che partecipano con mezzi e uomini, Seconda guerra mondiale presenta lo Scenario europeo, dalla ricerca di SPAZIO VITALE che porta occupazione di Moravia e Boemia (marzo 1939), ma poi si ricompongono in funzione Antigiapponese dopo l'invasione del GIAPPONE 1937, GUERRA e divisione della POLONIA (1/09/1939) provocando SCOPPIO DELLA GUERRA, del GIAPPONE 1937 che perĂ² non elimina la resistenza cinese, sull' IMPERIALISMO TEDESCO dominato dalla ricerca di SPAZIO VITALE