WARNING:
JavaScript is turned OFF. None of the links on this concept map will
work until it is reactivated.
If you need help turning JavaScript On, click here.
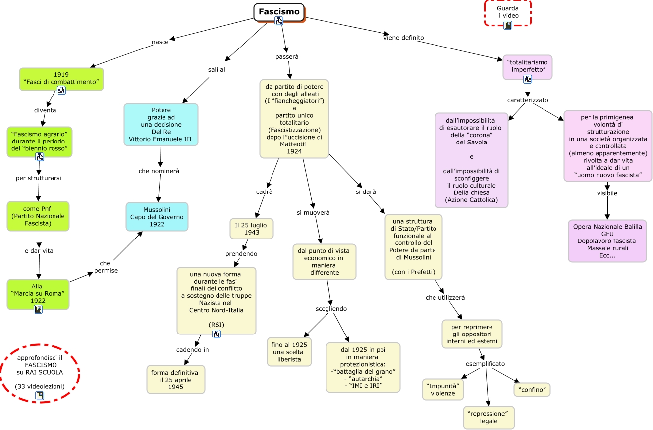
Questa Cmap, creata con IHMC CmapTools, contiene informazioni relative a: Fascismo generale, “totalitarismo imperfetto” caratterizzato dall’impossibilità di esautorare il ruolo della “corona” dei Savoia e dall’impossibilità di sconfiggere il ruolo culturale Della chiesa (Azione Cattolica), una nuova forma durante le fasi finali del conflitto a sostegno delle truppe Naziste nel Centro Nord-Italia (RSI) cadendo in forma definitiva il 25 aprile 1945, una struttura di Stato/Partito funzionale al controllo del Potere da parte di Mussolini (con i Prefetti) che utilizzerà per reprimere gli oppositori interni ed esterni, per reprimere gli oppositori interni ed esterni esemplificato “repressione” legale, “totalitarismo imperfetto” caratterizzato per la primigenea volontà di strutturazione in una società organizzata e controllata (almeno apparentemente) rivolta a dar vita all’ideale di un “uomo nuovo fascista”, Alla “Marcia su Roma” 1922 che permise Mussolini Capo del Governo 1922, Fascismo passerà da partito di potere con degli alleati (I “fiancheggiatori”) a partito unico totalitario (Fascistizzazione) dopo l”uccisione di Matteotti 1924, da partito di potere con degli alleati (I “fiancheggiatori”) a partito unico totalitario (Fascistizzazione) dopo l”uccisione di Matteotti 1924 cadrà Il 25 luglio 1943, per la primigenea volontà di strutturazione in una società organizzata e controllata (almeno apparentemente) rivolta a dar vita all’ideale di un “uomo nuovo fascista” visibile Opera Nazionale Balilla GFU Dopolavoro fascista Massaie rurali Ecc..., 1919 “Fasci di combattimento” diventa “Fascismo agrario” durante il periodo del “biennio rosso”, come Pnf (Partito Nazionale Fascista) e dar vita Alla “Marcia su Roma” 1922, per reprimere gli oppositori interni ed esterni esemplificato “Impunità” violenze, da partito di potere con degli alleati (I “fiancheggiatori”) a partito unico totalitario (Fascistizzazione) dopo l”uccisione di Matteotti 1924 si muoverà dal punto di vista economico in maniera differente, Fascismo salì al Potere grazie ad una decisione Del Re Vittorio Emanuele III, “Fascismo agrario” durante il periodo del “biennio rosso” per strutturarsi come Pnf (Partito Nazionale Fascista), dal punto di vista economico in maniera differente scegliendo fino al 1925 una scelta liberista, Il 25 luglio 1943 prendendo una nuova forma durante le fasi finali del conflitto a sostegno delle truppe Naziste nel Centro Nord-Italia (RSI), Fascismo viene definito “totalitarismo imperfetto”, Potere grazie ad una decisione Del Re Vittorio Emanuele III che nominerà Mussolini Capo del Governo 1922, da partito di potere con degli alleati (I “fiancheggiatori”) a partito unico totalitario (Fascistizzazione) dopo l”uccisione di Matteotti 1924 si darà una struttura di Stato/Partito funzionale al controllo del Potere da parte di Mussolini (con i Prefetti)