WARNING:
JavaScript is turned OFF. None of the links on this concept map will
work until it is reactivated.
If you need help turning JavaScript On, click here.
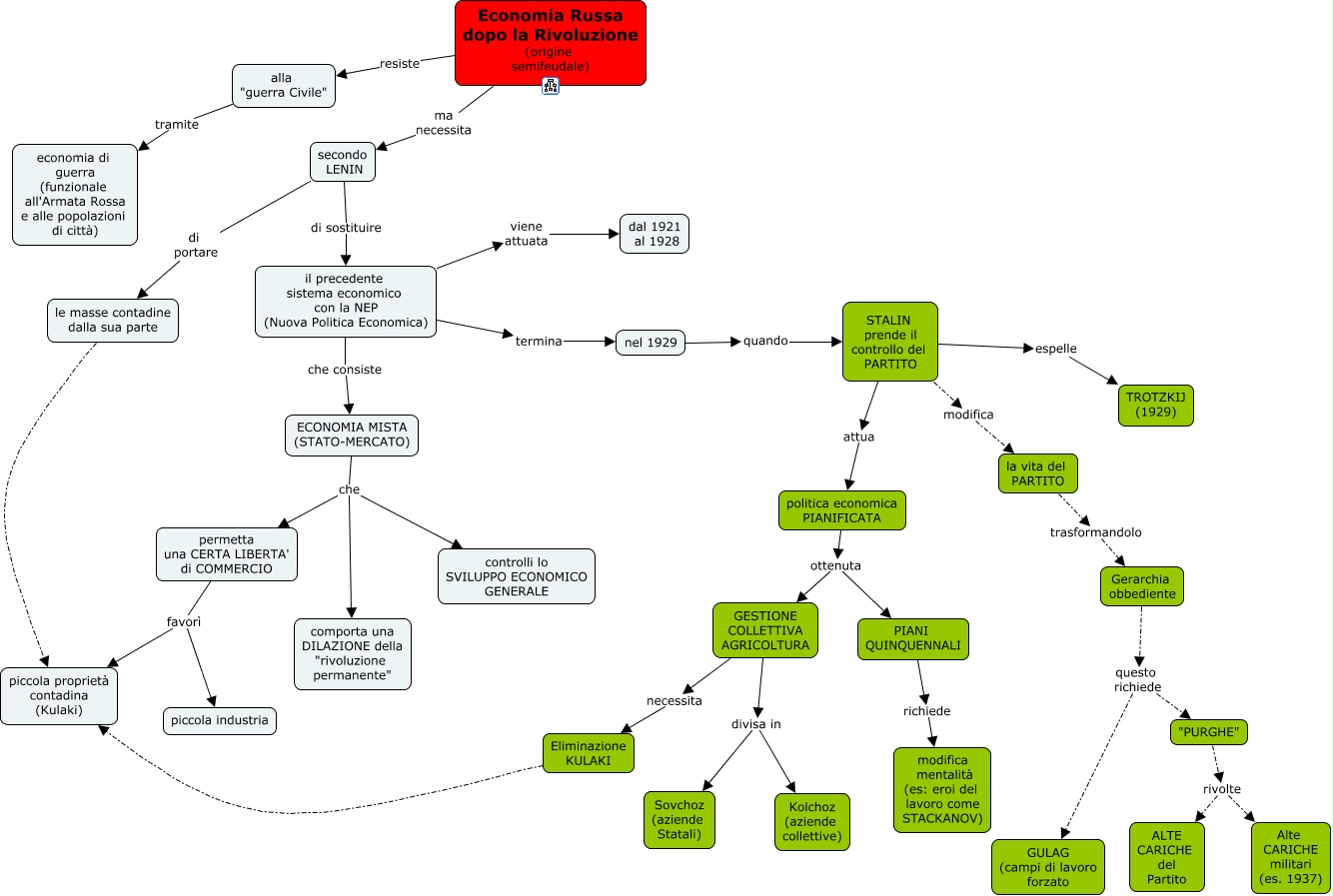
Questa Cmap, creata con IHMC CmapTools, contiene informazioni relative a: economia russa post rivoluzione, le masse contadine dalla sua parte piccola proprietà contadina (Kulaki), il precedente sistema economico con la NEP (Nuova Politica Economica) viene attuata dal 1921 al 1928, permetta una CERTA LIBERTA' di COMMERCIO favorì piccola proprietà contadina (Kulaki), secondo LENIN di portare le masse contadine dalla sua parte, PIANI QUINQUENNALI richiede modifica mentalità (es: eroi del lavoro come STACKANOV), Gerarchia obbediente questo richiede GULAG (campi di lavoro forzato, Economia Russa dopo la Rivoluzione (origine semifeudale) resiste alla "guerra Civile", GESTIONE COLLETTIVA AGRICOLTURA necessita Eliminazione KULAKI, il precedente sistema economico con la NEP (Nuova Politica Economica) termina nel 1929, alla "guerra Civile" tramite economia di guerra (funzionale all'Armata Rossa e alle popolazioni di città), GESTIONE COLLETTIVA AGRICOLTURA divisa in Sovchoz (aziende Statali), "PURGHE" rivolte ALTE CARICHE del Partito, Gerarchia obbediente questo richiede "PURGHE", la vita del PARTITO trasformandolo Gerarchia obbediente, Eliminazione KULAKI piccola proprietà contadina (Kulaki), permetta una CERTA LIBERTA' di COMMERCIO favorì piccola industria, secondo LENIN di sostituire il precedente sistema economico con la NEP (Nuova Politica Economica), nel 1929 quando STALIN prende il controllo del PARTITO, ECONOMIA MISTA (STATO-MERCATO) che permetta una CERTA LIBERTA' di COMMERCIO, politica economica PIANIFICATA ottenuta GESTIONE COLLETTIVA AGRICOLTURA