WARNING:
JavaScript is turned OFF. None of the links on this concept map will
work until it is reactivated.
If you need help turning JavaScript On, click here.
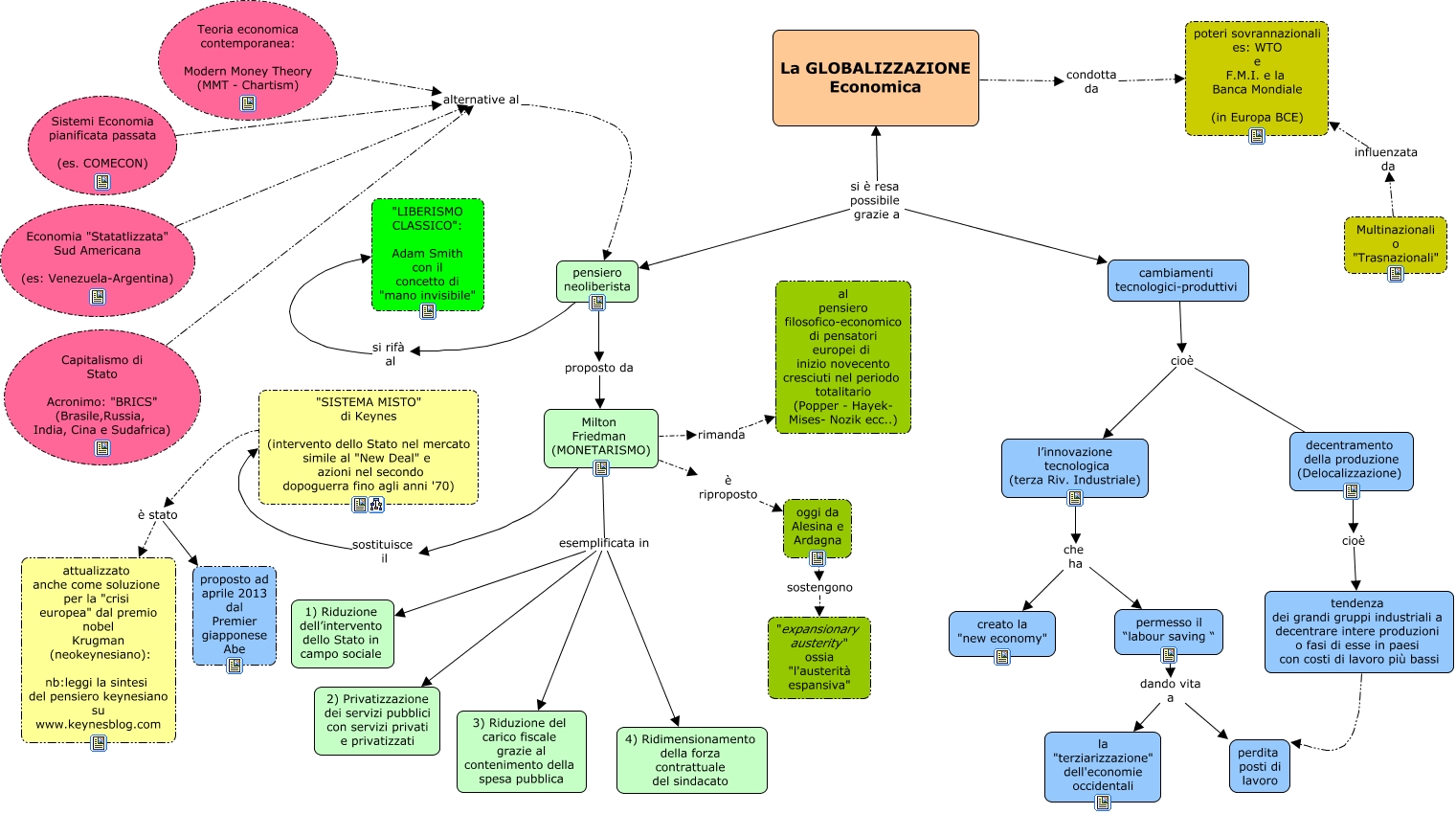
Questa Cmap, creata con IHMC CmapTools, contiene informazioni relative a: liberismo e globalizzazione economica, Sistemi Economia pianificata passata (es. COMECON) alternative al pensiero neoliberista, Teoria economica contemporanea: Modern Money Theory (MMT - Chartism) alternative al pensiero neoliberista, pensiero neoliberista proposto da Milton Friedman (MONETARISMO), Multinazionali o "Trasnazionali" influenzata da poteri sovrannazionali es: WTO e F.M.I. e la Banca Mondiale (in Europa BCE), cambiamenti tecnologici-produttivi cioè decentramento della produzione (Delocalizzazione), Milton Friedman (MONETARISMO) esemplificata in 4) Ridimensionamento della forza contrattuale del sindacato, Milton Friedman (MONETARISMO) sostituisce il "SISTEMA MISTO" di Keynes (intervento dello Stato nel mercato simile al "New Deal" e azioni nel secondo dopoguerra fino agli anni '70), Milton Friedman (MONETARISMO) esemplificata in 1) Riduzione dell’intervento dello Stato in campo sociale, permesso il “labour saving “ dando vita a la "terziarizzazione" dell'economie occidentali, oggi da Alesina e Ardagna sostengono "expansionary austerity" ossia "l'austerità espansiva", Capitalismo di Stato Acronimo: "BRICS" (Brasile,Russia, India, Cina e Sudafrica) alternative al pensiero neoliberista, Economia "Statatlizzata" Sud Americana (es: Venezuela-Argentina) alternative al pensiero neoliberista, "SISTEMA MISTO" di Keynes (intervento dello Stato nel mercato simile al "New Deal" e azioni nel secondo dopoguerra fino agli anni '70) è stato attualizzato anche come soluzione per la "crisi europea" dal premio nobel Krugman (neokeynesiano): nb:leggi la sintesi del pensiero keynesiano su www.keynesblog.com, Milton Friedman (MONETARISMO) esemplificata in 2) Privatizzazione dei servizi pubblici con servizi privati e privatizzati, La GLOBALIZZAZIONE Economica condotta da poteri sovrannazionali es: WTO e F.M.I. e la Banca Mondiale (in Europa BCE), cambiamenti tecnologici-produttivi cioè l’innovazione tecnologica (terza Riv. Industriale), Milton Friedman (MONETARISMO) rimanda al pensiero filosofico-economico di pensatori europei di inizio novecento cresciuti nel periodo totalitario (Popper - Hayek- Mises- Nozik ecc..), permesso il “labour saving “ dando vita a perdita posti di lavoro, tendenza dei grandi gruppi industriali a decentrare intere produzioni o fasi di esse in paesi con costi di lavoro più bassi perdita posti di lavoro, l’innovazione tecnologica (terza Riv. Industriale) che ha creato la "new economy"