WARNING:
JavaScript is turned OFF. None of the links on this concept map will
work until it is reactivated.
If you need help turning JavaScript On, click here.
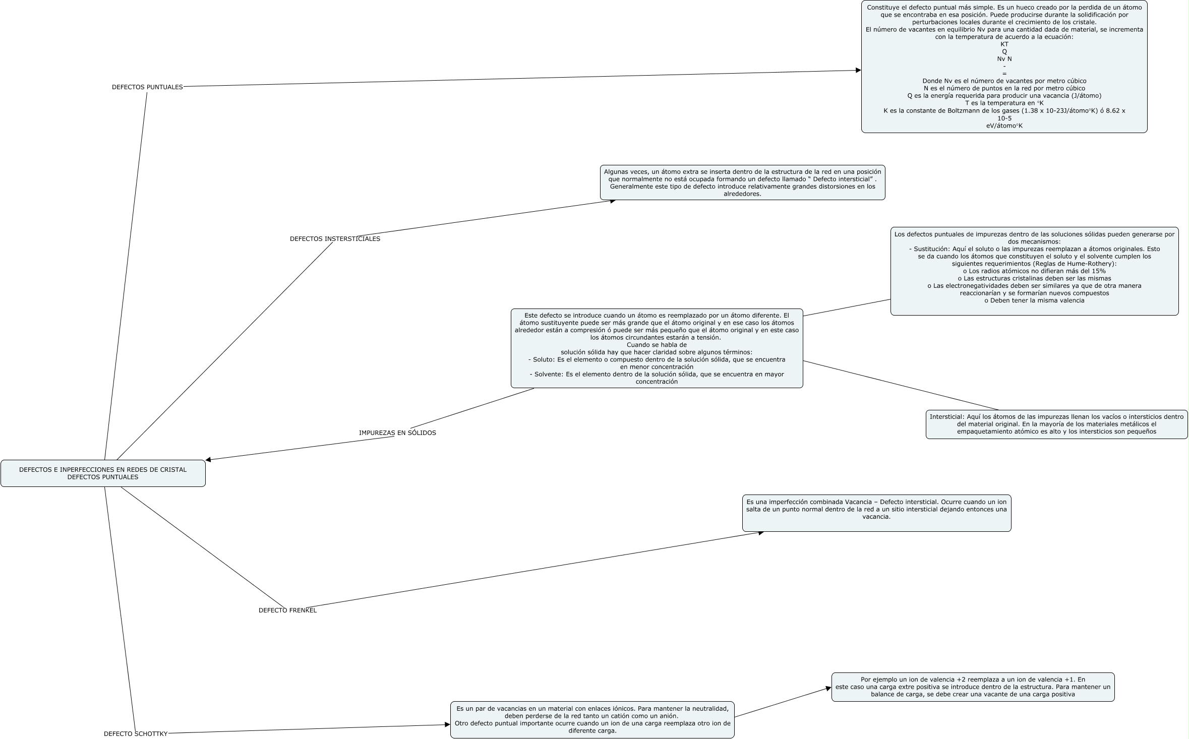
Este Cmap, tiene información relacionada con: DEFESCTOS EN REDES DE CRISTAL, DEFECTOS E INPERFECCIONES EN REDES DE CRISTAL DEFECTOS PUNTUALES DEFECTOS INSTERSTICIALES Algunas veces, un átomo extra se inserta dentro de la estructura de la red en una posición que normalmente no está ocupada formando un defecto llamado “ Defecto intersticial” . Generalmente este tipo de defecto introduce relativamente grandes distorsiones en los alrededores., Intersticial: Aquí los átomos de las impurezas llenan los vacíos o intersticios dentro del material original. En la mayoría de los materiales metálicos el empaquetamiento atómico es alto y los intersticios son pequeños ???? Este defecto se introduce cuando un átomo es reemplazado por un átomo diferente. El átomo sustituyente puede ser más grande que el átomo original y en ese caso los átomos alrededor están a compresión ó puede ser más pequeño que el átomo original y en este caso los átomos circundantes estarán a tensión. Cuando se habla de solución sólida hay que hacer claridad sobre algunos términos: - Soluto: Es el elemento o compuesto dentro de la solución sólida, que se encuentra en menor concentración - Solvente: Es el elemento dentro de la solución sólida, que se encuentra en mayor concentración, Es un par de vacancias en un material con enlaces iónicos. Para mantener la neutralidad, deben perderse de la red tanto un catión como un anión. Otro defecto puntual importante ocurre cuando un ion de una carga reemplaza otro ion de diferente carga. ???? Por ejemplo un ion de valencia +2 reemplaza a un ion de valencia +1. En este caso una carga extre positiva se introduce dentro de la estructura. Para mantener un balance de carga, se debe crear una vacante de una carga positiva, Los defectos puntuales de impurezas dentro de las soluciones sólidas pueden generarse por dos mecanismos: - Sustitución: Aquí el soluto o las impurezas reemplazan a átomos originales. Esto se da cuando los átomos que constituyen el soluto y el solvente cumplen los siguientes requerimientos (Reglas de Hume-Rothery): o Los radios atómicos no difieran más del 15% o Las estructuras cristalinas deben ser las mismas o Las electronegatividades deben ser similares ya que de otra manera reaccionarían y se formarían nuevos compuestos o Deben tener la misma valencia ???? Este defecto se introduce cuando un átomo es reemplazado por un átomo diferente. El átomo sustituyente puede ser más grande que el átomo original y en ese caso los átomos alrededor están a compresión ó puede ser más pequeño que el átomo original y en este caso los átomos circundantes estarán a tensión. Cuando se habla de solución sólida hay que hacer claridad sobre algunos términos: - Soluto: Es el elemento o compuesto dentro de la solución sólida, que se encuentra en menor concentración - Solvente: Es el elemento dentro de la solución sólida, que se encuentra en mayor concentración, Este defecto se introduce cuando un átomo es reemplazado por un átomo diferente. El átomo sustituyente puede ser más grande que el átomo original y en ese caso los átomos alrededor están a compresión ó puede ser más pequeño que el átomo original y en este caso los átomos circundantes estarán a tensión. Cuando se habla de solución sólida hay que hacer claridad sobre algunos términos: - Soluto: Es el elemento o compuesto dentro de la solución sólida, que se encuentra en menor concentración - Solvente: Es el elemento dentro de la solución sólida, que se encuentra en mayor concentración IMPUREZAS EN SÓLIDOS DEFECTOS E INPERFECCIONES EN REDES DE CRISTAL DEFECTOS PUNTUALES, DEFECTOS E INPERFECCIONES EN REDES DE CRISTAL DEFECTOS PUNTUALES DEFECTO SCHOTTKY Es un par de vacancias en un material con enlaces iónicos. Para mantener la neutralidad, deben perderse de la red tanto un catión como un anión. Otro defecto puntual importante ocurre cuando un ion de una carga reemplaza otro ion de diferente carga., DEFECTOS E INPERFECCIONES EN REDES DE CRISTAL DEFECTOS PUNTUALES DEFECTO FRENKEL Es una imperfección combinada Vacancia – Defecto intersticial. Ocurre cuando un ion salta de un punto normal dentro de la red a un sitio intersticial dejando entonces una vacancia., DEFECTOS E INPERFECCIONES EN REDES DE CRISTAL DEFECTOS PUNTUALES DEFECTOS PUNTUALES Constituye el defecto puntual más simple. Es un hueco creado por la perdida de un átomo que se encontraba en esa posición. Puede producirse durante la solidificación por perturbaciones locales durante el crecimiento de los cristale. El número de vacantes en equilibrio Nv para una cantidad dada de material, se incrementa con la temperatura de acuerdo a la ecuación: KT Q Nv N - = Donde Nv es el número de vacantes por metro cúbico N es el número de puntos en la red por metro cúbico Q es la energía requerida para producir una vacancia (J/átomo) T es la temperatura en °K K es la constante de Boltzmann de los gases (1.38 x 10-23J/átomo°K) ó 8.62 x 10-5 eV/átomo°K