WARNING:
JavaScript is turned OFF. None of the links on this concept map will
work until it is reactivated.
If you need help turning JavaScript On, click here.
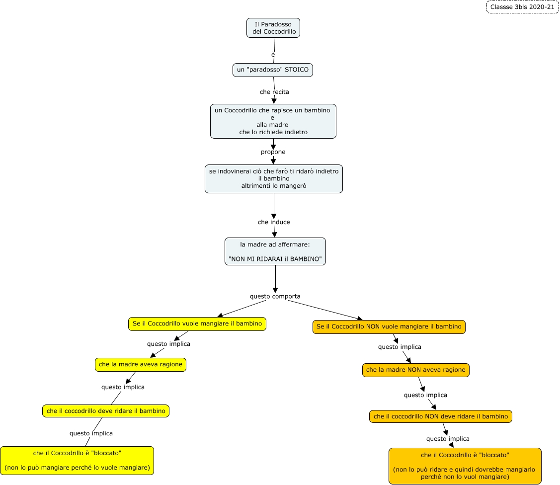
Questa Cmap, creata con IHMC CmapTools, contiene informazioni relative a: Paradosso del Coccodrillo Matteacci, un "paradosso" STOICO che recita un Coccodrillo che rapisce un bambino e alla madre che lo richiede indietro, Il Paradosso del Coccodrillo è un "paradosso" STOICO, Se il Coccodrillo NON vuole mangiare il bambino questo implica che la madre NON aveva ragione, la madre ad affermare: "NON MI RIDARAI il BAMBINO" questo comporta Se il Coccodrillo NON vuole mangiare il bambino, che la madre aveva ragione questo implica che il coccodrillo deve ridare il bambino, la madre ad affermare: "NON MI RIDARAI il BAMBINO" questo comporta Se il Coccodrillo vuole mangiare il bambino, se indovinerai ciò che farò ti ridarò indietro il bambino altrimenti lo mangerò che induce la madre ad affermare: "NON MI RIDARAI il BAMBINO", un Coccodrillo che rapisce un bambino e alla madre che lo richiede indietro propone se indovinerai ciò che farò ti ridarò indietro il bambino altrimenti lo mangerò, Se il Coccodrillo vuole mangiare il bambino questo implica che la madre aveva ragione, che la madre NON aveva ragione questo implica che il coccodrillo NON deve ridare il bambino, che il coccodrillo deve ridare il bambino questo implica che il Coccodrillo è "bloccato" (non lo può mangiare perché lo vuole mangiare), che il coccodrillo NON deve ridare il bambino questo implica che il Coccodrillo è "bloccato" (non lo può ridare e quindi dovrebbe mangiarlo perché non lo vuol mangiare)