WARNING:
JavaScript is turned OFF. None of the links on this concept map will
work until it is reactivated.
If you need help turning JavaScript On, click here.
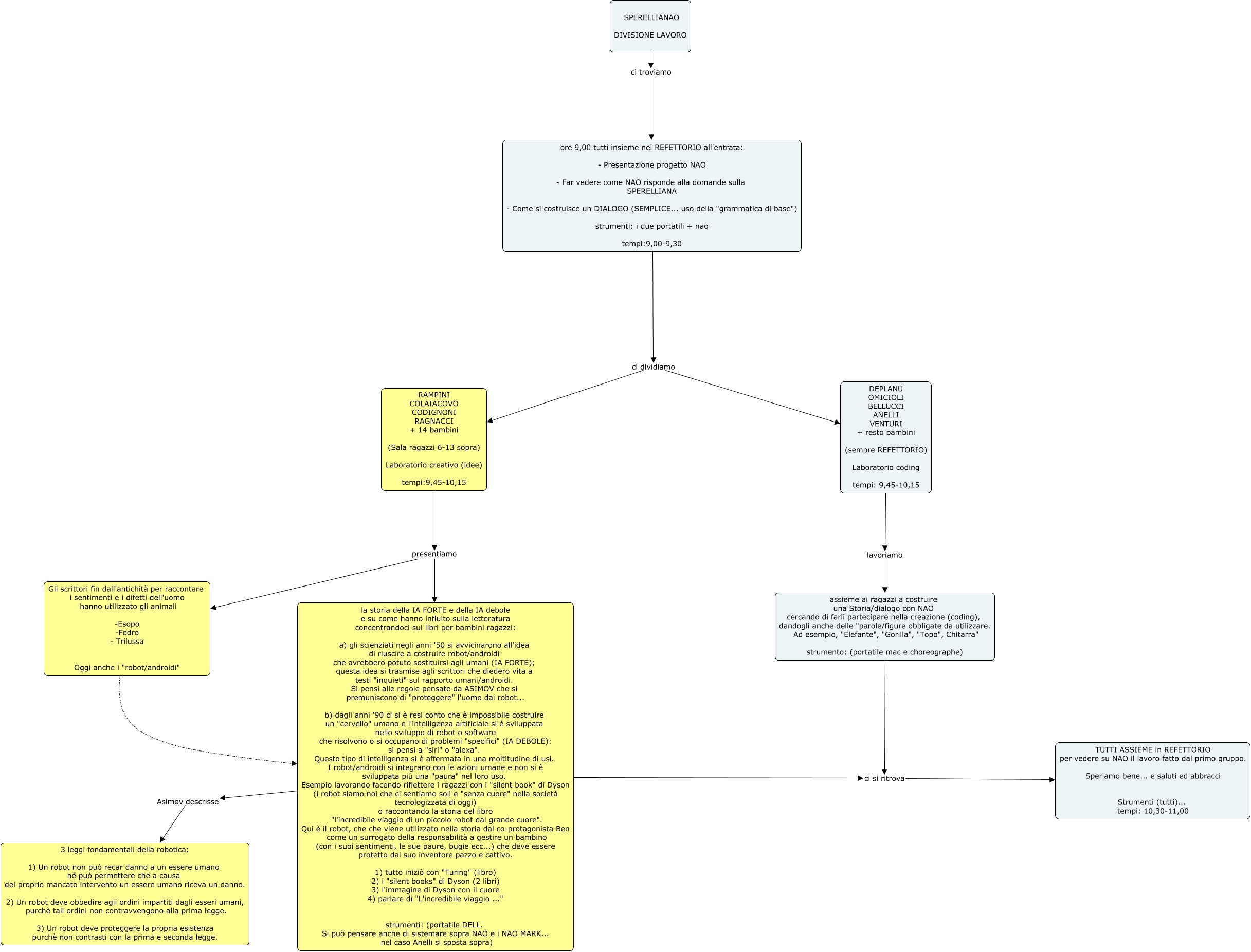
Questa Cmap, creata con IHMC CmapTools, contiene informazioni relative a: ia sperellianao, SPERELLIANAO DIVISIONE LAVORO ci troviamo ore 9,00 tutti insieme nel REFETTORIO all'entrata: - Presentazione progetto NAO - Far vedere come NAO risponde alla domande sulla SPERELLIANA - Come si costruisce un DIALOGO (SEMPLICE... uso della "grammatica di base") strumenti: i due portatili + nao tempi:9,00-9,30, DEPLANU OMICIOLI BELLUCCI ANELLI VENTURI + resto bambini (sempre REFETTORIO) Laboratorio coding tempi: 9,45-10,15 lavoriamo assieme ai ragazzi a costruire una Storia/dialogo con NAO cercando di farli partecipare nella creazione (coding), dandogli anche delle "parole/figure obbligate da utilizzare. Ad esempio, "Elefante", "Gorilla", "Topo", Chitarra" strumento: (portatile mac e choreographe), RAMPINI COLAIACOVO CODIGNONI RAGNACCI + 14 bambini (Sala ragazzi 6-13 sopra) Laboratorio creativo (idee) tempi:9,45-10,15 presentiamo la storia della IA FORTE e della IA debole e su come hanno influito sulla letteratura concentrandoci sui libri per bambini ragazzi: a) gli scienziati negli anni '50 si avvicinarono all'idea di riuscire a costruire robot/androidi che avrebbero potuto sostituirsi agli umani (IA FORTE); questa idea si trasmise agli scrittori che diedero vita a testi "inquieti" sul rapporto umani/androidi. Si pensi alle regole pensate da ASIMOV che si premuniscono di "proteggere" l'uomo dai robot... b) dagli anni '90 ci si è resi conto che è impossibile costruire un "cervello" umano e l'intelligenza artificiale si è sviluppata nello sviluppo di robot o software che risolvono o si occupano di problemi "specifici" (IA DEBOLE): si pensi a "siri" o "alexa". Questo tipo di intelligenza si è affermata in una moltitudine di usi. I robot/androidi si integrano con le azioni umane e non si è sviluppata più una "paura" nel loro uso. Esempio lavorando facendo riflettere i ragazzi con i "silent book" di Dyson (i robot siamo noi che ci sentiamo soli e "senza cuore" nella società tecnologizzata di oggi) o raccontando la storia del libro "l'incredibile viaggio di un piccolo robot dal grande cuore". Qui è il robot, che che viene utilizzato nella storia dal co-protagonista Ben come un surrogato della responsabilità a gestire un bambino (con i suoi sentimenti, le sue paure, bugie ecc...) che deve essere protetto dal suo inventore pazzo e cattivo. 1) tutto iniziò con "Turing" (libro) 2) i "silent books" di Dyson (2 libri) 3) l'immagine di Dyson con il cuore 4) parlare di "L'incredibile viaggio ..." strumenti: (portatile DELL. Si può pensare anche di sistemare sopra NAO e i NAO MARK... nel caso Anelli si sposta sopra), RAMPINI COLAIACOVO CODIGNONI RAGNACCI + 14 bambini (Sala ragazzi 6-13 sopra) Laboratorio creativo (idee) tempi:9,45-10,15 presentiamo Gli scrittori fin dall'antichità per raccontare i sentimenti e i difetti dell'uomo hanno utilizzato gli animali -Esopo -Fedro - Trilussa Oggi anche i "robot/androidi", assieme ai ragazzi a costruire una Storia/dialogo con NAO cercando di farli partecipare nella creazione (coding), dandogli anche delle "parole/figure obbligate da utilizzare. Ad esempio, "Elefante", "Gorilla", "Topo", Chitarra" strumento: (portatile mac e choreographe) ci si ritrova TUTTI ASSIEME in REFETTORIO per vedere su NAO il lavoro fatto dal primo gruppo. Speriamo bene... e saluti ed abbracci Strumenti (tutti)... tempi: 10,30-11,00, Gli scrittori fin dall'antichità per raccontare i sentimenti e i difetti dell'uomo hanno utilizzato gli animali -Esopo -Fedro - Trilussa Oggi anche i "robot/androidi" la storia della IA FORTE e della IA debole e su come hanno influito sulla letteratura concentrandoci sui libri per bambini ragazzi: a) gli scienziati negli anni '50 si avvicinarono all'idea di riuscire a costruire robot/androidi che avrebbero potuto sostituirsi agli umani (IA FORTE); questa idea si trasmise agli scrittori che diedero vita a testi "inquieti" sul rapporto umani/androidi. Si pensi alle regole pensate da ASIMOV che si premuniscono di "proteggere" l'uomo dai robot... b) dagli anni '90 ci si è resi conto che è impossibile costruire un "cervello" umano e l'intelligenza artificiale si è sviluppata nello sviluppo di robot o software che risolvono o si occupano di problemi "specifici" (IA DEBOLE): si pensi a "siri" o "alexa". Questo tipo di intelligenza si è affermata in una moltitudine di usi. I robot/androidi si integrano con le azioni umane e non si è sviluppata più una "paura" nel loro uso. Esempio lavorando facendo riflettere i ragazzi con i "silent book" di Dyson (i robot siamo noi che ci sentiamo soli e "senza cuore" nella società tecnologizzata di oggi) o raccontando la storia del libro "l'incredibile viaggio di un piccolo robot dal grande cuore". Qui è il robot, che che viene utilizzato nella storia dal co-protagonista Ben come un surrogato della responsabilità a gestire un bambino (con i suoi sentimenti, le sue paure, bugie ecc...) che deve essere protetto dal suo inventore pazzo e cattivo. 1) tutto iniziò con "Turing" (libro) 2) i "silent books" di Dyson (2 libri) 3) l'immagine di Dyson con il cuore 4) parlare di "L'incredibile viaggio ..." strumenti: (portatile DELL. Si può pensare anche di sistemare sopra NAO e i NAO MARK... nel caso Anelli si sposta sopra), ore 9,00 tutti insieme nel REFETTORIO all'entrata: - Presentazione progetto NAO - Far vedere come NAO risponde alla domande sulla SPERELLIANA - Come si costruisce un DIALOGO (SEMPLICE... uso della "grammatica di base") strumenti: i due portatili + nao tempi:9,00-9,30 ci dividiamo RAMPINI COLAIACOVO CODIGNONI RAGNACCI + 14 bambini (Sala ragazzi 6-13 sopra) Laboratorio creativo (idee) tempi:9,45-10,15, la storia della IA FORTE e della IA debole e su come hanno influito sulla letteratura concentrandoci sui libri per bambini ragazzi: a) gli scienziati negli anni '50 si avvicinarono all'idea di riuscire a costruire robot/androidi che avrebbero potuto sostituirsi agli umani (IA FORTE); questa idea si trasmise agli scrittori che diedero vita a testi "inquieti" sul rapporto umani/androidi. Si pensi alle regole pensate da ASIMOV che si premuniscono di "proteggere" l'uomo dai robot... b) dagli anni '90 ci si è resi conto che è impossibile costruire un "cervello" umano e l'intelligenza artificiale si è sviluppata nello sviluppo di robot o software che risolvono o si occupano di problemi "specifici" (IA DEBOLE): si pensi a "siri" o "alexa". Questo tipo di intelligenza si è affermata in una moltitudine di usi. I robot/androidi si integrano con le azioni umane e non si è sviluppata più una "paura" nel loro uso. Esempio lavorando facendo riflettere i ragazzi con i "silent book" di Dyson (i robot siamo noi che ci sentiamo soli e "senza cuore" nella società tecnologizzata di oggi) o raccontando la storia del libro "l'incredibile viaggio di un piccolo robot dal grande cuore". Qui è il robot, che che viene utilizzato nella storia dal co-protagonista Ben come un surrogato della responsabilità a gestire un bambino (con i suoi sentimenti, le sue paure, bugie ecc...) che deve essere protetto dal suo inventore pazzo e cattivo. 1) tutto iniziò con "Turing" (libro) 2) i "silent books" di Dyson (2 libri) 3) l'immagine di Dyson con il cuore 4) parlare di "L'incredibile viaggio ..." strumenti: (portatile DELL. Si può pensare anche di sistemare sopra NAO e i NAO MARK... nel caso Anelli si sposta sopra) ci si ritrova TUTTI ASSIEME in REFETTORIO per vedere su NAO il lavoro fatto dal primo gruppo. Speriamo bene... e saluti ed abbracci Strumenti (tutti)... tempi: 10,30-11,00, ore 9,00 tutti insieme nel REFETTORIO all'entrata: - Presentazione progetto NAO - Far vedere come NAO risponde alla domande sulla SPERELLIANA - Come si costruisce un DIALOGO (SEMPLICE... uso della "grammatica di base") strumenti: i due portatili + nao tempi:9,00-9,30 ci dividiamo DEPLANU OMICIOLI BELLUCCI ANELLI VENTURI + resto bambini (sempre REFETTORIO) Laboratorio coding tempi: 9,45-10,15, la storia della IA FORTE e della IA debole e su come hanno influito sulla letteratura concentrandoci sui libri per bambini ragazzi: a) gli scienziati negli anni '50 si avvicinarono all'idea di riuscire a costruire robot/androidi che avrebbero potuto sostituirsi agli umani (IA FORTE); questa idea si trasmise agli scrittori che diedero vita a testi "inquieti" sul rapporto umani/androidi. Si pensi alle regole pensate da ASIMOV che si premuniscono di "proteggere" l'uomo dai robot... b) dagli anni '90 ci si è resi conto che è impossibile costruire un "cervello" umano e l'intelligenza artificiale si è sviluppata nello sviluppo di robot o software che risolvono o si occupano di problemi "specifici" (IA DEBOLE): si pensi a "siri" o "alexa". Questo tipo di intelligenza si è affermata in una moltitudine di usi. I robot/androidi si integrano con le azioni umane e non si è sviluppata più una "paura" nel loro uso. Esempio lavorando facendo riflettere i ragazzi con i "silent book" di Dyson (i robot siamo noi che ci sentiamo soli e "senza cuore" nella società tecnologizzata di oggi) o raccontando la storia del libro "l'incredibile viaggio di un piccolo robot dal grande cuore". Qui è il robot, che che viene utilizzato nella storia dal co-protagonista Ben come un surrogato della responsabilità a gestire un bambino (con i suoi sentimenti, le sue paure, bugie ecc...) che deve essere protetto dal suo inventore pazzo e cattivo. 1) tutto iniziò con "Turing" (libro) 2) i "silent books" di Dyson (2 libri) 3) l'immagine di Dyson con il cuore 4) parlare di "L'incredibile viaggio ..." strumenti: (portatile DELL. Si può pensare anche di sistemare sopra NAO e i NAO MARK... nel caso Anelli si sposta sopra) Asimov descrisse 3 leggi fondamentali della robotica: 1) Un robot non può recar danno a un essere umano né può permettere che a causa del proprio mancato intervento un essere umano riceva un danno. 2) Un robot deve obbedire agli ordini impartiti dagli esseri umani, purchè tali ordini non contravvengono alla prima legge. 3) Un robot deve proteggere la propria esistenza purchè non contrasti con la prima e seconda legge.