WARNING:
JavaScript is turned OFF. None of the links on this concept map will
work until it is reactivated.
If you need help turning JavaScript On, click here.
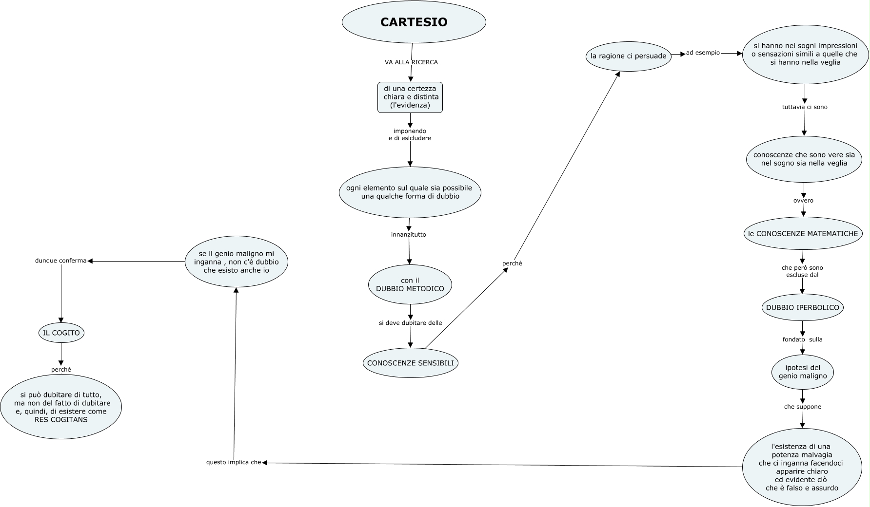
Questa Cmap, creata con IHMC CmapTools, contiene informazioni relative a: Cartesio e il cogito, con il DUBBIO METODICO si deve dubitare delle CONOSCENZE SENSIBILI, se il genio maligno mi inganna , non c'è dubbio che esisto anche io dunque conferma IL COGITO, conoscenze che sono vere sia nel sogno sia nella veglia ovvero le CONOSCENZE MATEMATICHE, di una certezza chiara e distinta (l'evidenza) imponendo e di eslcludere ogni elemento sul quale sia possibile una qualche forma di dubbio, di una certezza chiara e distinta (l'evidenza) imponendo e di eslcludere ogni elemento sul quale sia possibile una qualche forma di dubbio, CARTESIO VA ALLA RICERCA di una certezza chiara e distinta (l'evidenza), ogni elemento sul quale sia possibile una qualche forma di dubbio innanzitutto con il DUBBIO METODICO, la ragione ci persuade ad esempio si hanno nei sogni impressioni o sensazioni simili a quelle che si hanno nella veglia, si hanno nei sogni impressioni o sensazioni simili a quelle che si hanno nella veglia tuttavia ci sono conoscenze che sono vere sia nel sogno sia nella veglia, l'esistenza di una potenza malvagia che ci inganna facendoci apparire chiaro ed evidente ciò che è falso e assurdo questo implica che se il genio maligno mi inganna , non c'è dubbio che esisto anche io, le CONOSCENZE MATEMATICHE che però sono escluse dal DUBBIO IPERBOLICO, DUBBIO IPERBOLICO fondato sulla ipotesi del genio maligno, ipotesi del genio maligno che suppone l'esistenza di una potenza malvagia che ci inganna facendoci apparire chiaro ed evidente ciò che è falso e assurdo, CONOSCENZE SENSIBILI perchè la ragione ci persuade, IL COGITO perchè si può dubitare di tutto, ma non del fatto di dubitare e, quindi, di esistere come RES COGITANS