WARNING:
JavaScript is turned OFF. None of the links on this concept map will
work until it is reactivated.
If you need help turning JavaScript On, click here.
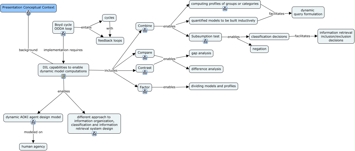
This Concept Map, created with IHMC CmapTools, has information related to: DIL overview, DIL capabilities to enable dynamic model computations background Presentation Conceptual Context, computing profiles of groups or categories facilitates dynamic query formulation, Contrast enables difference analysis, DIL capabilities to enable dynamic model computations enables different approach to information organization, classification and information retrieval system design, Boyd cycle OODA loop implementation requires DIL capabilities to enable dynamic model computations, Boyd cycle OODA loop entails feedback loops, classification decisions facilitates information retrieval inclusion/exclusion decisions, Combine enables computing profiles of groups or categories, quantified models to be built inductively facilitates dynamic query formulation, Combine enables quantified models to be built inductively, Combine enables Subsumption test, DIL capabilities to enable dynamic model computations includes Factor, DIL capabilities to enable dynamic model computations includes Compare, Compare enables difference analysis, Factor enables dividing models and profiles, Subsumption test enables classification decisions, Boyd cycle OODA loop entails cycles, cycles with feedback loops, DIL capabilities to enable dynamic model computations enables dynamic AOKI agent design model, Subsumption test enables negation