WARNING:
JavaScript is turned OFF. None of the links on this concept map will
work until it is reactivated.
If you need help turning JavaScript On, click here.
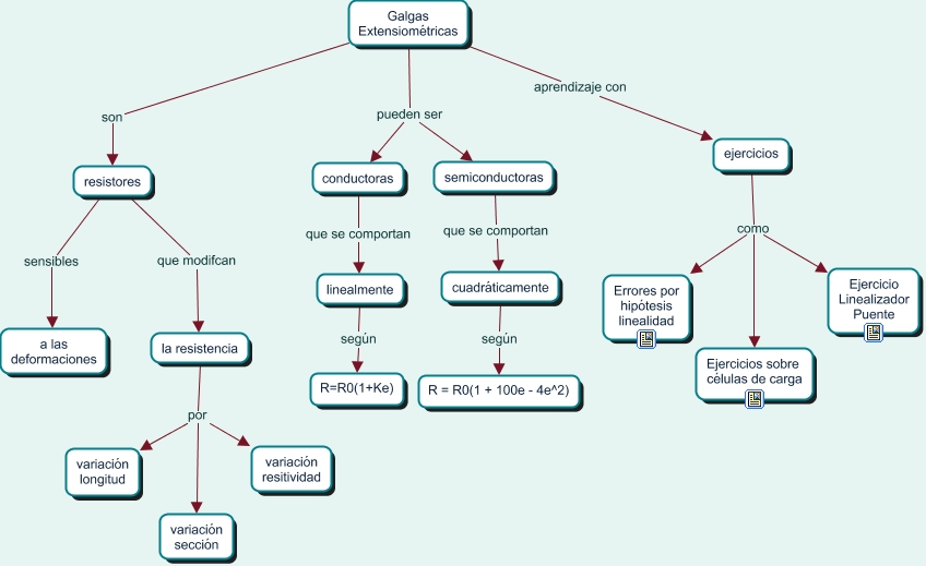
Este Cmap, tiene información relacionada con: 1.- Galgas Extensiométricas, linealmente según R=R0(1+Ke), ejercicios como Ejercicios sobre células de carga, ejercicios como Ejercicio Linealizador Puente, la resistencia por variación resitividad, semiconductoras que se comportan cuadráticamente, la resistencia por variación sección, resistores que modifcan la resistencia, conductoras que se comportan linealmente, ejercicios como Errores por hipótesis linealidad, cuadráticamente según R = R0(1 + 100e - 4e^2), la resistencia por variación longitud, Galgas Extensiométricas pueden ser conductoras, Galgas Extensiométricas son resistores, Galgas Extensiométricas aprendizaje con ejercicios, resistores sensibles a las deformaciones, Galgas Extensiométricas pueden ser semiconductoras