WARNING:
JavaScript is turned OFF. None of the links on this concept map will
work until it is reactivated.
If you need help turning JavaScript On, click here.
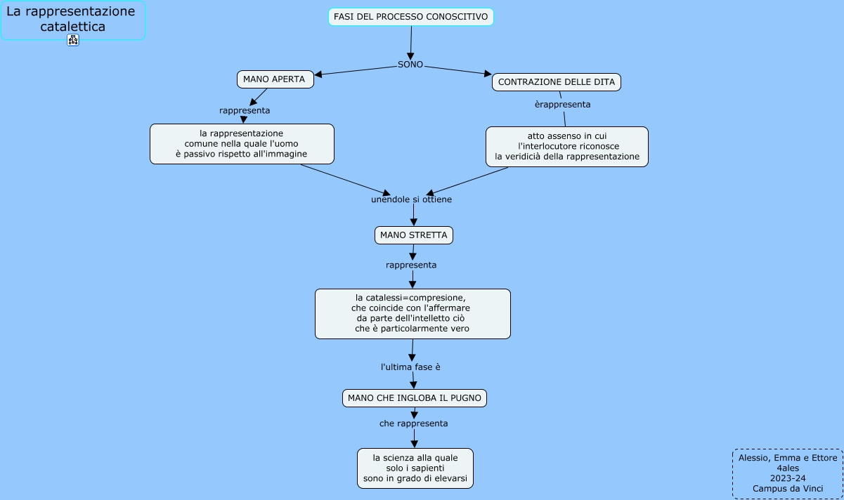
Questa Cmap, creata con IHMC CmapTools, contiene informazioni relative a: rappresentazione catalettica, FASI DEL PROCESSO CONOSCITIVO SONO MANO APERTA, MANO APERTA rappresenta la rappresentazione comune nella quale l'uomo è passivo rispetto all'immagine, CONTRAZIONE DELLE DITA èrappresenta atto assenso in cui l'interlocutore riconosce la veridicià della rappresentazione, FASI DEL PROCESSO CONOSCITIVO SONO CONTRAZIONE DELLE DITA, MANO CHE INGLOBA IL PUGNO che rappresenta la scienza alla quale solo i sapienti sono in grado di elevarsi, atto assenso in cui l'interlocutore riconosce la veridicià della rappresentazione unendole si ottiene MANO STRETTA, la rappresentazione comune nella quale l'uomo è passivo rispetto all'immagine unendole si ottiene MANO STRETTA, la catalessi=compresione, che coincide con l'affermare da parte dell'intelletto ciò che è particolarmente vero l'ultima fase è MANO CHE INGLOBA IL PUGNO, MANO STRETTA rappresenta la catalessi=compresione, che coincide con l'affermare da parte dell'intelletto ciò che è particolarmente vero