WARNING:
JavaScript is turned OFF. None of the links on this concept map will
work until it is reactivated.
If you need help turning JavaScript On, click here.
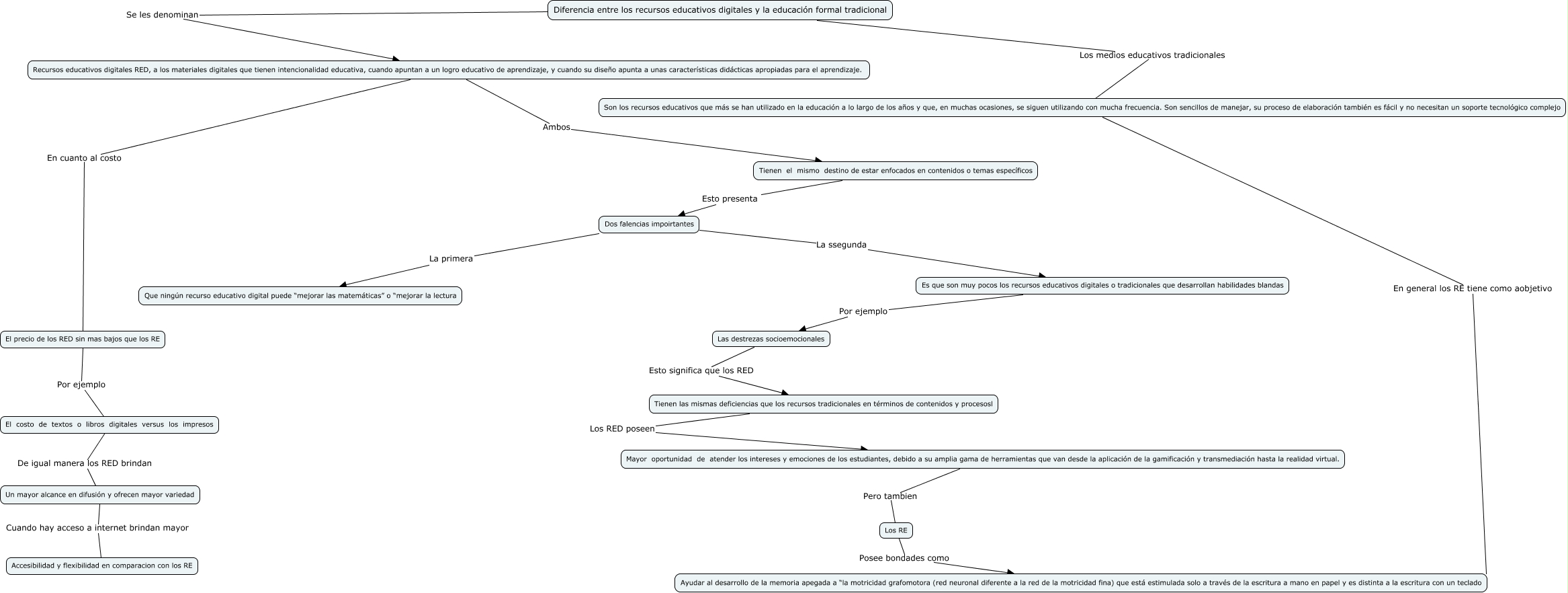
Este Cmap, tiene información relacionada con: mapa conceptual sobre la diferencua ente RED y RE, Diferencia entre los recursos educativos digitales y la educación formal tradicional Los medios educativos tradicionales Son los recursos educativos que más se han utilizado en la educación a lo largo de los años y que, en muchas ocasiones, se siguen utilizando con mucha frecuencia. Son sencillos de manejar, su proceso de elaboración también es fácil y no necesitan un soporte tecnológico complejo, Un mayor alcance en difusión y ofrecen mayor variedad Cuando hay acceso a internet brindan mayor Accesibilidad y flexibilidad en comparacion con los RE, Mayor oportunidad de atender los intereses y emociones de los estudiantes, debido a su amplia gama de herramientas que van desde la aplicación de la gamificación y transmediación hasta la realidad virtual. Pero tambien Los RE, Las destrezas socioemocionales Esto significa que los RED Tienen las mismas deficiencias que los recursos tradicionales en términos de contenidos y procesosl, Tienen las mismas deficiencias que los recursos tradicionales en términos de contenidos y procesosl Los RED poseen Mayor oportunidad de atender los intereses y emociones de los estudiantes, debido a su amplia gama de herramientas que van desde la aplicación de la gamificación y transmediación hasta la realidad virtual., Diferencia entre los recursos educativos digitales y la educación formal tradicional Se les denominan Recursos educativos digitales RED, a los materiales digitales que tienen intencionalidad educativa, cuando apuntan a un logro educativo de aprendizaje, y cuando su diseño apunta a unas características didácticas apropiadas para el aprendizaje., El costo de textos o libros digitales versus los impresos De igual manera los RED brindan Un mayor alcance en difusión y ofrecen mayor variedad, Dos falencias impoirtantes La primera Que ningún recurso educativo digital puede “mejorar las matemáticas” o “mejorar la lectura, Los RE Posee bondades como Ayudar al desarrollo de la memoria apegada a “la motricidad grafomotora (red neuronal diferente a la red de la motricidad fina) que está estimulada solo a través de la escritura a mano en papel y es distinta a la escritura con un teclado, Recursos educativos digitales RED, a los materiales digitales que tienen intencionalidad educativa, cuando apuntan a un logro educativo de aprendizaje, y cuando su diseño apunta a unas características didácticas apropiadas para el aprendizaje. Ambos Tienen el mismo destino de estar enfocados en contenidos o temas específicos, Tienen el mismo destino de estar enfocados en contenidos o temas específicos Esto presenta Dos falencias impoirtantes, Es que son muy pocos los recursos educativos digitales o tradicionales que desarrollan habilidades blandas Por ejemplo Las destrezas socioemocionales, Son los recursos educativos que más se han utilizado en la educación a lo largo de los años y que, en muchas ocasiones, se siguen utilizando con mucha frecuencia. Son sencillos de manejar, su proceso de elaboración también es fácil y no necesitan un soporte tecnológico complejo En general los RE tiene como aobjetivo Ayudar al desarrollo de la memoria apegada a “la motricidad grafomotora (red neuronal diferente a la red de la motricidad fina) que está estimulada solo a través de la escritura a mano en papel y es distinta a la escritura con un teclado, Dos falencias impoirtantes La ssegunda Es que son muy pocos los recursos educativos digitales o tradicionales que desarrollan habilidades blandas, Recursos educativos digitales RED, a los materiales digitales que tienen intencionalidad educativa, cuando apuntan a un logro educativo de aprendizaje, y cuando su diseño apunta a unas características didácticas apropiadas para el aprendizaje. En cuanto al costo El precio de los RED sin mas bajos que los RE, El precio de los RED sin mas bajos que los RE Por ejemplo El costo de textos o libros digitales versus los impresos