WARNING:
JavaScript is turned OFF. None of the links on this concept map will
work until it is reactivated.
If you need help turning JavaScript On, click here.
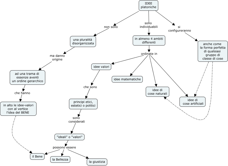
Questa Cmap, creata con IHMC CmapTools, contiene informazioni relative a: idea platonica, in almeno 4 ambiti differenti ordinate in idee valori, anche come la forma perfetta di qualsiasi gruppo di classe di cose idee di cose artificiali, in almeno 4 ambiti differenti ordinate in idee di cose artificiali, principi etici, estetici o politici sono considerati "ideali" o "valori", anche come la forma perfetta di qualsiasi gruppo di classe di cose idee di cose naturali, IDEE platoniche non sono una pluralità disorganizzata, "ideali" o "valori" possono essere la Bellezza, in almeno 4 ambiti differenti ordinate in idee matematiche, in alto le idee-valori con al vertice l'idea del BENE il Bene, in almeno 4 ambiti differenti ordinate in idee di cose naturali, "ideali" o "valori" possono essere la giustizia, IDEE platoniche sono individuabili in almeno 4 ambiti differenti, idee valori che sono principi etici, estetici o politici, IDEE platoniche si configureranno anche come la forma perfetta di qualsiasi gruppo di classe di cose, una pluralità disorganizzata ma danno origine ad una trama di essenze aventi un ordine gerarchico, ad una trama di essenze aventi un ordine gerarchico che hanno in alto le idee-valori con al vertice l'idea del BENE, "ideali" o "valori" possono essere il Bene